Semantic representation of a variable in a Math Program. More...
#include <MP_variable.hpp>


Public Member Functions | |
| int | getColumn () const |
Public Member Functions inherited from flopc::MP_expression_base | |
| MP_expression_base () | |
| virtual | ~MP_expression_base () |
Private Member Functions | |
| VariableRef (MP_variable *v, const MP_index_exp &i1, const MP_index_exp &i2, const MP_index_exp &i3, const MP_index_exp &i4, const MP_index_exp &i5) | |
| double | level () const |
| void | insertVariables (std::set< MP_variable * > &v) const |
| double | getValue () const |
| int | getStage () const |
| void | generate (const MP_domain &domain, std::vector< Constant > multiplicators, GenerateFunctor &f, double m) const |
Private Attributes | |
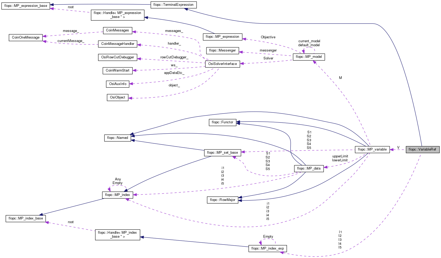
| MP_variable * | V |
| int | offset |
| const MP_index_exp | I1 |
| const MP_index_exp | I2 |
| const MP_index_exp | I3 |
| const MP_index_exp | I4 |
| const MP_index_exp | I5 |
Friends | |
| class | MP_variable |
Semantic representation of a variable in a Math Program.
Definition at line 35 of file MP_variable.hpp.
|
private |
|
virtual |
Implements flopc::TerminalExpression.
|
privatevirtual |
Implements flopc::MP_expression_base.
|
inlineprivatevirtual |
Implements flopc::MP_expression_base.
Definition at line 49 of file MP_variable.hpp.
|
inlineprivatevirtual |
Implements flopc::TerminalExpression.
Definition at line 52 of file MP_variable.hpp.
|
inlineprivatevirtual |
Implements flopc::TerminalExpression.
Definition at line 55 of file MP_variable.hpp.
|
privatevirtual |
Implements flopc::MP_expression_base.
|
friend |
Definition at line 36 of file MP_variable.hpp.
|
private |
Definition at line 62 of file MP_variable.hpp.
|
private |
Definition at line 63 of file MP_variable.hpp.
|
private |
Definition at line 64 of file MP_variable.hpp.
|
private |
Definition at line 64 of file MP_variable.hpp.
|
private |
Definition at line 64 of file MP_variable.hpp.
|
private |
Definition at line 64 of file MP_variable.hpp.
|
private |
Definition at line 64 of file MP_variable.hpp.
1.8.5