Implements a solve method for the Coin solvers. More...
#include <OSCoinSolver.h>


Public Member Functions | |
| CoinSolver () | |
| The class contructor. | |
| ~CoinSolver () | |
| The class destructor. | |
| virtual void | solve () throw (ErrorClass) |
| The implementation of the virtual functions. | |
| virtual void | buildSolverInstance () throw (ErrorClass) |
| The implementation of the virtual functions. | |
| bool | setCoinPackedMatrix () |
| Create a CoinPackedMatrix. | |
| std::string | getCoinSolverType (std::string osol_) |
| void | dataEchoCheck () |
| Print out problem parameters. | |
Public Attributes | |
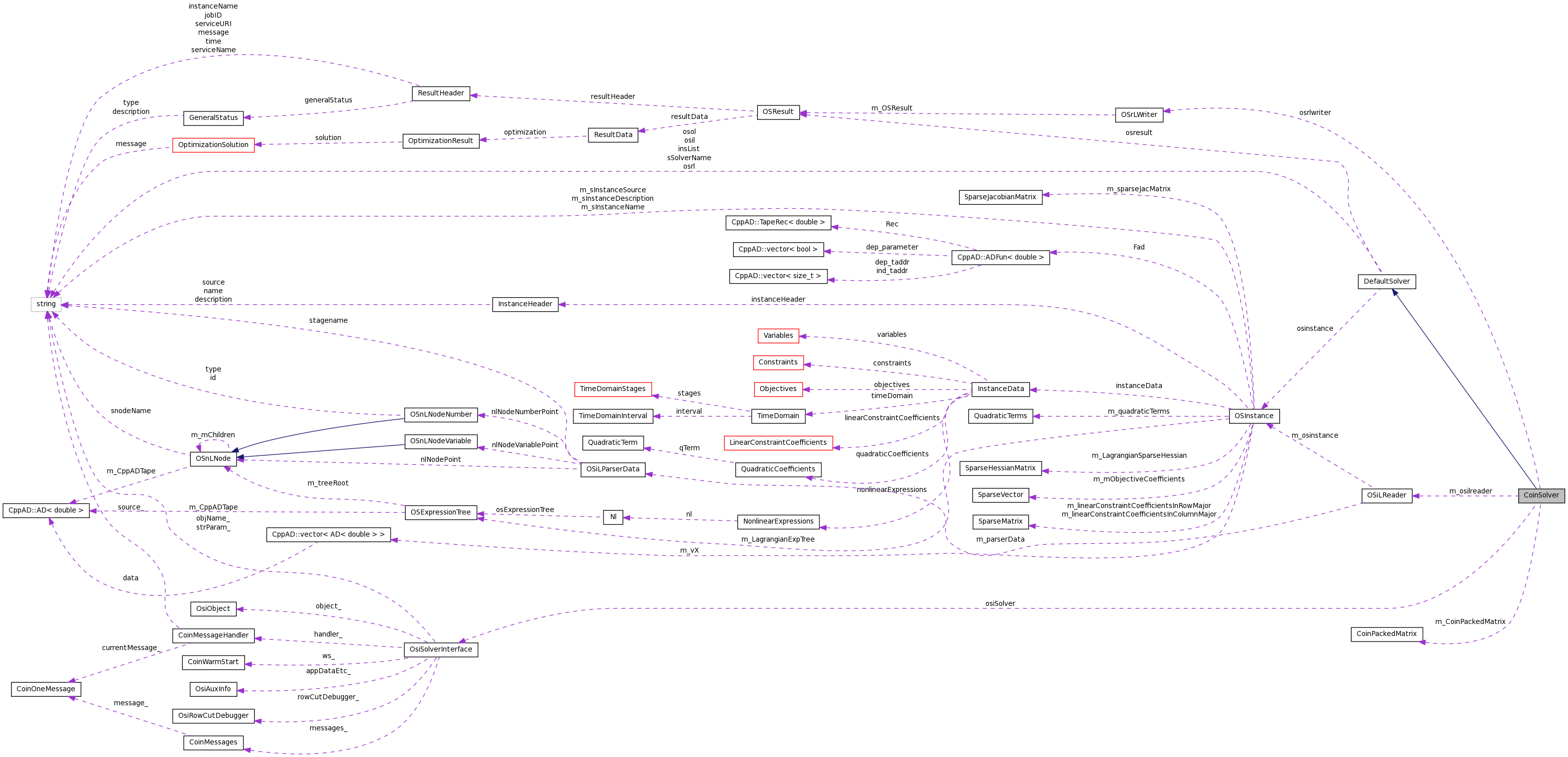
| OsiSolverInterface * | osiSolver |
| ossiSolver is the osi solver object -- in this case clp, glpk, cbc, or cplex | |
| OSiLReader * | m_osilreader |
| m_osilreader is an OSiLReader object used to create an osinstance from an osil string if needed | |
Private Attributes | |
| CoinPackedMatrix * | m_CoinPackedMatrix |
| m_CoinPackedMatrix is a Coin Packed Matrix ojbect | |
| OSrLWriter * | osrlwriter |
| osrlwriter object used to write osrl from and OSResult object | |
Implements a solve method for the Coin solvers.
This class implements a solve method for the Coin solvers It reads an OSInstance object and puts into the Coin OSI format
Definition at line 59 of file OSCoinSolver.h.
| CoinSolver::CoinSolver | ( | ) |
The class contructor.
| CoinSolver::~CoinSolver | ( | ) |
The class destructor.
| void CoinSolver::solve | ( | ) | throw (ErrorClass) [virtual] |
| void CoinSolver::buildSolverInstance | ( | ) | throw (ErrorClass) [virtual] |
| bool CoinSolver::setCoinPackedMatrix | ( | ) |
Create a CoinPackedMatrix.
| std::string CoinSolver::getCoinSolverType | ( | std::string | osol_ | ) |
| string CoinSolver::dataEchoCheck | ( | ) |
Print out problem parameters.
ossiSolver is the osi solver object -- in this case clp, glpk, cbc, or cplex
Definition at line 108 of file OSCoinSolver.h.
m_osilreader is an OSiLReader object used to create an osinstance from an osil string if needed
Definition at line 116 of file OSCoinSolver.h.
CoinPackedMatrix* CoinSolver::m_CoinPackedMatrix [private] |
m_CoinPackedMatrix is a Coin Packed Matrix ojbect
Definition at line 129 of file OSCoinSolver.h.
OSrLWriter* CoinSolver::osrlwriter [private] |
osrlwriter object used to write osrl from and OSResult object
Definition at line 132 of file OSCoinSolver.h.
1.6.1