| 
    Dip
    0.92.4
    
   | 
 

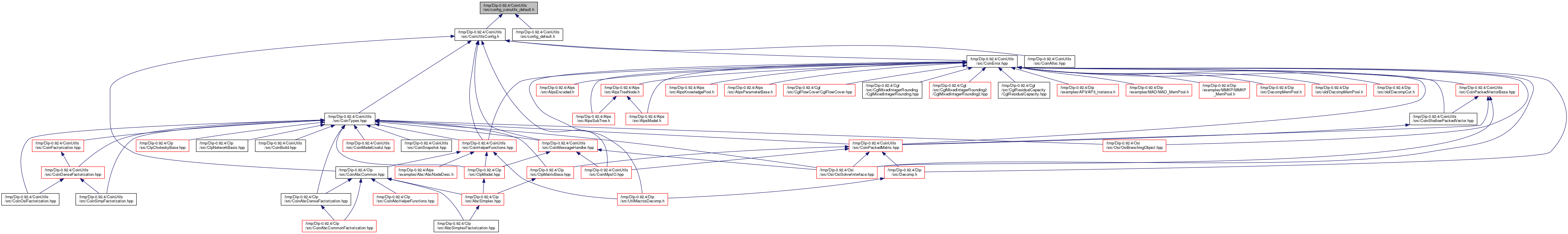
Go to the source code of this file.
Macros | |
| #define | COINUTILS_VERSION "2.11.0" | 
| #define | COINUTILS_VERSION_MAJOR 2 | 
| #define | COINUTILS_VERSION_MINOR 11 | 
| #define | COINUTILS_VERSION_RELEASE 0 | 
| #define | COIN_INT64_T long long | 
| #define | COIN_UINT64_T unsigned long long | 
| #define | COIN_INTPTR_T int * | 
| #define COINUTILS_VERSION "2.11.0" | 
Definition at line 8 of file config_coinutils_default.h.
| #define COINUTILS_VERSION_MAJOR 2 | 
Definition at line 11 of file config_coinutils_default.h.
| #define COINUTILS_VERSION_MINOR 11 | 
Definition at line 14 of file config_coinutils_default.h.
| #define COINUTILS_VERSION_RELEASE 0 | 
Definition at line 17 of file config_coinutils_default.h.
| #define COIN_INT64_T long long | 
Definition at line 36 of file config_coinutils_default.h.
| #define COIN_UINT64_T unsigned long long | 
Definition at line 37 of file config_coinutils_default.h.
| #define COIN_INTPTR_T int * | 
Definition at line 38 of file config_coinutils_default.h.
 1.8.5