Dip  0.92.4
Public Member Functions | Protected Attributes | List of all members
CbcHeuristicPartial Class Reference

Partial solution class If user knows a partial solution this tries to get an integer solution it uses hotstart information. More...

#include <CbcHeuristic.hpp>

Inheritance diagram for CbcHeuristicPartial:
Inheritance graph
[legend]
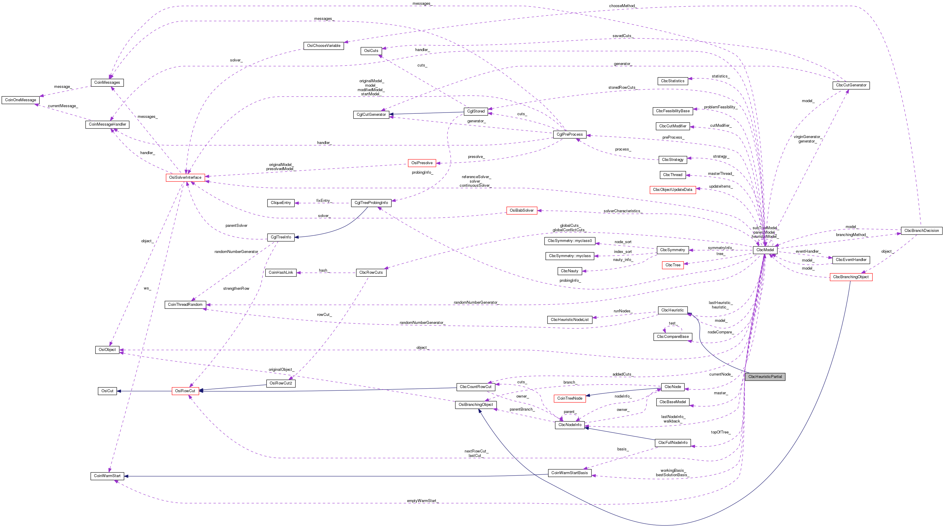
Collaboration diagram for CbcHeuristicPartial:
Collaboration graph
[legend]

Public Member Functions

 CbcHeuristicPartial ()
 
 CbcHeuristicPartial (CbcModel &model, int fixPriority=10000, int numberNodes=200)
 Constructor with model - assumed before cuts Fixes all variables with priority <= given and does given number of nodes. More...
 
 CbcHeuristicPartial (const CbcHeuristicPartial &)
 
 ~CbcHeuristicPartial ()
 
CbcHeuristicPartialoperator= (const CbcHeuristicPartial &rhs)
 Assignment operator. More...
 
virtual CbcHeuristicclone () const
 Clone. More...
 
virtual void generateCpp (FILE *fp)
 Create C++ lines to get to current state. More...
 
virtual void resetModel (CbcModel *model)
 Resets stuff if model changes. More...
 
virtual void setModel (CbcModel *model)
 update model (This is needed if cliques update matrix etc) More...
 
virtual int solution (double &objectiveValue, double *newSolution)
 returns 0 if no solution, 1 if valid solution with better objective value than one passed in Sets solution values if good, sets objective value (only if good) This is called after cuts have been added - so can not add cuts More...
 
virtual void validate ()
 Validate model i.e. sets when_ to 0 if necessary (may be NULL) More...
 
void setFixPriority (int value)
 Set priority level. More...
 
virtual bool shouldHeurRun (int whereFrom)
 Check whether the heuristic should run at all. More...
 
- Public Member Functions inherited from CbcHeuristic
 CbcHeuristic ()
 
 CbcHeuristic (CbcModel &model)
 
 CbcHeuristic (const CbcHeuristic &)
 
virtual ~CbcHeuristic ()
 
CbcHeuristicoperator= (const CbcHeuristic &rhs)
 Assignment operator. More...
 
virtual int solution2 (double &, double *, OsiCuts &)
 returns 0 if no solution, 1 if valid solution, -1 if just returning an estimate of best possible solution with better objective value than one passed in Sets solution values if good, sets objective value (only if nonzero code) This is called at same time as cut generators - so can add cuts Default is do nothing More...
 
void setWhen (int value)
 Sets "when" flag - 0 off, 1 at root, 2 other than root, 3 always. More...
 
int when () const
 Gets "when" flag - 0 off, 1 at root, 2 other than root, 3 always. More...
 
void setNumberNodes (int value)
 Sets number of nodes in subtree (default 200) More...
 
int numberNodes () const
 Gets number of nodes in a subtree (default 200) More...
 
void setSwitches (int value)
 Switches (does not apply equally to all heuristics) 1 bit - stop once allowable gap on objective reached 2 bit - always do given number of passes 4 bit - weaken cutoff by 5% every 50 passes? 8 bit - if has cutoff and suminf bobbling for 20 passes then first try halving distance to best possible then try keep halving distance to known cutoff 16 bit - needs new solution to run 1024 bit - stop all heuristics on max time. More...
 
int switches () const
 Switches (does not apply equally to all heuristics) 1 bit - stop once allowable gap on objective reached 2 bit - always do given number of passes 4 bit - weaken cutoff by 5% every 50 passes? 8 bit - if has cutoff and suminf bobbling for 20 passes then first try halving distance to best possible then try keep halving distance to known cutoff 16 bit - needs new solution to run 1024 bit - stop all heuristics on max time 65536 bit and above used for temporary communication. More...
 
bool exitNow (double bestObjective) const
 Whether to exit at once on gap. More...
 
void setFeasibilityPumpOptions (int value)
 Sets feasibility pump options (-1 is off) More...
 
int feasibilityPumpOptions () const
 Gets feasibility pump options (-1 is off) More...
 
void setModelOnly (CbcModel *model)
 Just set model - do not do anything else. More...
 
void setFractionSmall (double value)
 Sets fraction of new(rows+columns)/old(rows+columns) before doing small branch and bound (default 1.0) More...
 
double fractionSmall () const
 Gets fraction of new(rows+columns)/old(rows+columns) before doing small branch and bound (default 1.0) More...
 
int numberSolutionsFound () const
 Get how many solutions the heuristic thought it got. More...
 
void incrementNumberSolutionsFound ()
 Increment how many solutions the heuristic thought it got. More...
 
int smallBranchAndBound (OsiSolverInterface *solver, int numberNodes, double *newSolution, double &newSolutionValue, double cutoff, std::string name) const
 Do mini branch and bound - return 0 not finished - no solution 1 not finished - solution 2 finished - no solution 3 finished - solution (could add global cut if finished) -1 returned on size -2 time or user event. More...
 
void generateCpp (FILE *fp, const char *heuristic)
 Create C++ lines to get to current state - does work for base class. More...
 
virtual bool canDealWithOdd () const
 Returns true if can deal with "odd" problems e.g. sos type 2. More...
 
const char * heuristicName () const
 return name of heuristic More...
 
void setHeuristicName (const char *name)
 set name of heuristic More...
 
void setSeed (int value)
 Set random number generator seed. More...
 
int getSeed () const
 Get random number generator seed. More...
 
void setDecayFactor (double value)
 Sets decay factor (for howOften) on failure. More...
 
void setInputSolution (const double *solution, double objValue)
 Set input solution. More...
 
void setWhereFrom (int value)
 
int whereFrom () const
 
void setShallowDepth (int value)
 Upto this depth we call the tree shallow and the heuristic can be called multiple times. More...
 
void setHowOftenShallow (int value)
 How often to invoke the heuristics in the shallow part of the tree. More...
 
void setMinDistanceToRun (int value)
 How "far" should this node be from every other where the heuristic was run in order to allow the heuristic to run in this node, too. More...
 
bool shouldHeurRun_randomChoice ()
 Check whether the heuristic should run this time. More...
 
void debugNodes ()
 
void printDistanceToNodes ()
 
int numRuns () const
 how many times the heuristic has actually run More...
 
int numCouldRun () const
 How many times the heuristic could run. More...
 
bool isHeuristicInteger (const OsiSolverInterface *solver, int iColumn)
 Is it integer for heuristics? More...
 
OsiSolverInterfacecloneBut (int type)
 Clone, but ... More...
 

Protected Attributes

int fixPriority_
 
- Protected Attributes inherited from CbcHeuristic
CbcModelmodel_
 Model. More...
 
int when_
 When flag - 0 off, 1 at root, 2 other than root, 3 always. More...
 
int numberNodes_
 Number of nodes in any sub tree. More...
 
int feasibilityPumpOptions_
 Feasibility pump options , -1 is off >=0 for feasibility pump itself -2 quick proximity search -3 longer proximity search. More...
 
double fractionSmall_
 Fraction of new(rows+columns)/old(rows+columns) before doing small branch and bound. More...
 
CoinThreadRandom randomNumberGenerator_
 Thread specific random number generator. More...
 
std::string heuristicName_
 Name for printing. More...
 
int howOften_
 How often to do (code can change) More...
 
double decayFactor_
 How much to increase how often. More...
 
int switches_
 Switches (does not apply equally to all heuristics) 1 bit - stop once allowable gap on objective reached 2 bit - always do given number of passes 4 bit - weaken cutoff by 5% every 50 passes? 8 bit - if has cutoff and suminf bobbling for 20 passes then first try halving distance to best possible then try keep halving distance to known cutoff 16 bit - needs new solution to run 1024 bit - stop all heuristics on max time. More...
 
int whereFrom_
 
int shallowDepth_
 Upto this depth we call the tree shallow and the heuristic can be called multiple times. More...
 
int howOftenShallow_
 How often to invoke the heuristics in the shallow part of the tree. More...
 
int numInvocationsInShallow_
 How many invocations happened within the same node when in a shallow part of the tree. More...
 
int numInvocationsInDeep_
 How many invocations happened when in the deep part of the tree. More...
 
int lastRunDeep_
 After how many deep invocations was the heuristic run last time. More...
 
int numRuns_
 how many times the heuristic has actually run More...
 
int minDistanceToRun_
 How "far" should this node be from every other where the heuristic was run in order to allow the heuristic to run in this node, too. More...
 
CbcHeuristicNodeList runNodes_
 The description of the nodes where this heuristic has been applied. More...
 
int numCouldRun_
 How many times the heuristic could run. More...
 
int numberSolutionsFound_
 How many solutions the heuristic thought it got. More...
 
int numberNodesDone_
 How many nodes the heuristic did this go. More...
 
double * inputSolution_
 

Detailed Description

Partial solution class If user knows a partial solution this tries to get an integer solution it uses hotstart information.

Definition at line 547 of file CbcHeuristic.hpp.

Constructor & Destructor Documentation

CbcHeuristicPartial::CbcHeuristicPartial ( )
CbcHeuristicPartial::CbcHeuristicPartial ( CbcModel model,
int  fixPriority = 10000,
int  numberNodes = 200 
)

Constructor with model - assumed before cuts Fixes all variables with priority <= given and does given number of nodes.

CbcHeuristicPartial::CbcHeuristicPartial ( const CbcHeuristicPartial )
CbcHeuristicPartial::~CbcHeuristicPartial ( )

Member Function Documentation

CbcHeuristicPartial& CbcHeuristicPartial::operator= ( const CbcHeuristicPartial rhs)

Assignment operator.

virtual CbcHeuristic* CbcHeuristicPartial::clone ( ) const
virtual

Clone.

Implements CbcHeuristic.

virtual void CbcHeuristicPartial::generateCpp ( FILE *  fp)
virtual

Create C++ lines to get to current state.

Reimplemented from CbcHeuristic.

virtual void CbcHeuristicPartial::resetModel ( CbcModel model)
virtual

Resets stuff if model changes.

Implements CbcHeuristic.

virtual void CbcHeuristicPartial::setModel ( CbcModel model)
virtual

update model (This is needed if cliques update matrix etc)

Reimplemented from CbcHeuristic.

virtual int CbcHeuristicPartial::solution ( double &  objectiveValue,
double *  newSolution 
)
virtual

returns 0 if no solution, 1 if valid solution with better objective value than one passed in Sets solution values if good, sets objective value (only if good) This is called after cuts have been added - so can not add cuts

Implements CbcHeuristic.

virtual void CbcHeuristicPartial::validate ( )
virtual

Validate model i.e. sets when_ to 0 if necessary (may be NULL)

Reimplemented from CbcHeuristic.

void CbcHeuristicPartial::setFixPriority ( int  value)
inline

Set priority level.

Definition at line 590 of file CbcHeuristic.hpp.

References fixPriority_.

virtual bool CbcHeuristicPartial::shouldHeurRun ( int  whereFrom)
virtual

Check whether the heuristic should run at all.

Reimplemented from CbcHeuristic.

Member Data Documentation

int CbcHeuristicPartial::fixPriority_
protected

Definition at line 602 of file CbcHeuristic.hpp.

Referenced by setFixPriority().


The documentation for this class was generated from the following file: