|
coin-Bcp
|
This is for Simplex stuff which is neither dual nor primal. More...
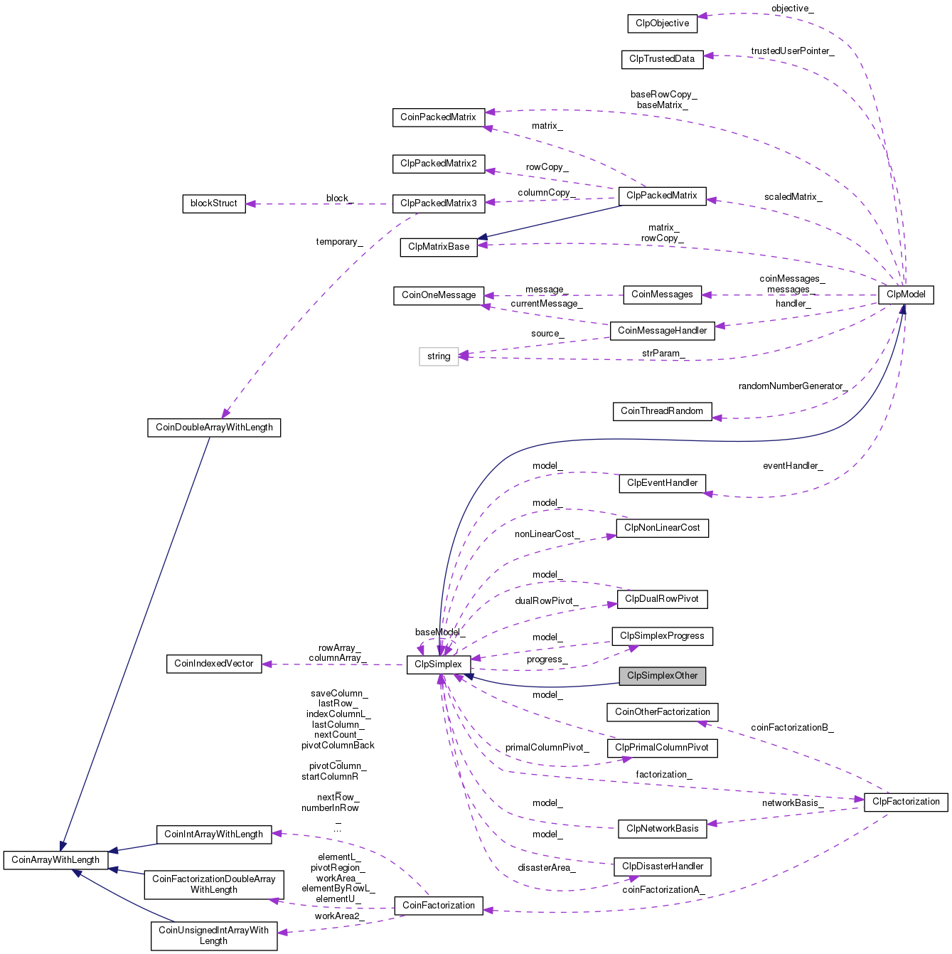
#include <ClpSimplexOther.hpp>


Classes | |
| struct | parametricsData |
Methods | |
| void | dualRanging (int numberCheck, const int *which, double *costIncrease, int *sequenceIncrease, double *costDecrease, int *sequenceDecrease, double *valueIncrease=NULL, double *valueDecrease=NULL) |
| Dual ranging. More... | |
| void | primalRanging (int numberCheck, const int *which, double *valueIncrease, int *sequenceIncrease, double *valueDecrease, int *sequenceDecrease) |
| Primal ranging. More... | |
| int | parametrics (double startingTheta, double &endingTheta, double reportIncrement, const double *changeLowerBound, const double *changeUpperBound, const double *changeLowerRhs, const double *changeUpperRhs, const double *changeObjective) |
| Parametrics This is an initial slow version. More... | |
| int | parametrics (const char *dataFile) |
| Version of parametrics which reads from file See CbcClpParam.cpp for details of format Returns -2 if unable to open file. More... | |
| int | parametrics (double startingTheta, double &endingTheta, const double *changeLowerBound, const double *changeUpperBound, const double *changeLowerRhs, const double *changeUpperRhs) |
| Parametrics This is an initial slow version. More... | |
| int | parametricsObj (double startingTheta, double &endingTheta, const double *changeObjective) |
| Dual ranging. More... | |
| double | bestPivot (bool justColumns=false) |
| Finds best possible pivot. More... | |
| int | writeBasis (const char *filename, bool writeValues=false, int formatType=0) const |
| Write the basis in MPS format to the specified file. More... | |
| int | readBasis (const char *filename) |
| Read a basis from the given filename. More... | |
| ClpSimplex * | dualOfModel (double fractionRowRanges=1.0, double fractionColumnRanges=1.0) const |
| Creates dual of a problem if looks plausible (defaults will always create model) fractionRowRanges is fraction of rows allowed to have ranges fractionColumnRanges is fraction of columns allowed to have ranges. More... | |
| int | restoreFromDual (const ClpSimplex *dualProblem, bool checkAccuracy=false) |
| Restores solution from dualized problem non-zero return code indicates minor problems. More... | |
| int | setInDual (ClpSimplex *dualProblem) |
| Sets solution in dualized problem non-zero return code indicates minor problems. More... | |
| ClpSimplex * | crunch (double *rhs, int *whichRows, int *whichColumns, int &nBound, bool moreBounds=false, bool tightenBounds=false) |
| Does very cursory presolve. More... | |
| void | afterCrunch (const ClpSimplex &small, const int *whichRows, const int *whichColumns, int nBound) |
| After very cursory presolve. More... | |
| ClpSimplex * | gubVersion (int *whichRows, int *whichColumns, int neededGub, int factorizationFrequency=50) |
| Returns gub version of model or NULL whichRows has to be numberRows whichColumns has to be numberRows+numberColumns. More... | |
| void | setGubBasis (ClpSimplex &original, const int *whichRows, const int *whichColumns) |
| Sets basis from original. More... | |
| void | getGubBasis (ClpSimplex &original, const int *whichRows, const int *whichColumns) const |
| Restores basis to original. More... | |
| void | cleanupAfterPostsolve () |
| Quick try at cleaning up duals if postsolve gets wrong. More... | |
| int | tightenIntegerBounds (double *rhsSpace) |
| Tightens integer bounds - returns number tightened or -1 if infeasible. More... | |
| int | expandKnapsack (int knapsackRow, int &numberOutput, double *buildObj, CoinBigIndex *buildStart, int *buildRow, double *buildElement, int reConstruct=-1) const |
| Expands out all possible combinations for a knapsack If buildObj NULL then just computes space needed - returns number elements On entry numberOutput is maximum allowed, on exit it is number needed or -1 (as will be number elements) if maximum exceeded. More... | |
| char * | guess (int mode) const |
| Create a string of commands to guess at best strategy for model At present mode is ignored. More... | |
| int | parametricsLoop (parametricsData ¶mData, double reportIncrement, const double *changeLower, const double *changeUpper, const double *changeObjective, ClpDataSave &data, bool canTryQuick) |
| Parametrics - inner loop This first attempt is when reportIncrement non zero and may not report endingTheta correctly If it can not reach input endingTheta return code will be 1 for infeasible, 2 for unbounded, otherwise 0. More... | |
| int | parametricsLoop (parametricsData ¶mData, ClpDataSave &data, bool canSkipFactorization=false) |
| Dual ranging. More... | |
| int | parametricsObjLoop (parametricsData ¶mData, ClpDataSave &data, bool canSkipFactorization=false) |
| Dual ranging. More... | |
| void | statusOfProblemInParametrics (int type, ClpDataSave &saveData) |
| Refactorizes if necessary Checks if finished. More... | |
| void | statusOfProblemInParametricsObj (int type, ClpDataSave &saveData) |
| Dual ranging. More... | |
| int | whileIterating (parametricsData ¶mData, double reportIncrement, const double *changeObjective) |
| This has the flow between re-factorizations. More... | |
| int | nextTheta (int type, double maxTheta, parametricsData ¶mData, const double *changeObjective) |
| Computes next theta and says if objective or bounds (0= bounds, 1 objective, -1 none). More... | |
| int | whileIteratingObj (parametricsData ¶mData) |
| Dual ranging. More... | |
| int | nextThetaObj (double maxTheta, parametricsData ¶mData) |
| Dual ranging. More... | |
| void | originalBound (int iSequence, double theta, const double *changeLower, const double *changeUpper) |
| Restores bound to original bound. More... | |
| double | computeRhsEtc (parametricsData ¶mData) |
| Compute new rowLower_ etc (return negative if infeasible - otherwise largest change) More... | |
| void | redoInternalArrays () |
| Redo lower_ from rowLower_ etc. More... | |
| void | checkDualRatios (CoinIndexedVector *rowArray, CoinIndexedVector *columnArray, double &costIncrease, int &sequenceIncrease, double &alphaIncrease, double &costDecrease, int &sequenceDecrease, double &alphaDecrease) |
| Row array has row part of pivot row Column array has column part. More... | |
| void | checkPrimalRatios (CoinIndexedVector *rowArray, int direction) |
| Row array has pivot column This is used in primal ranging. More... | |
| double | primalRanging1 (int whichIn, int whichOther) |
| Returns new value of whichOther when whichIn enters basis. More... | |
Additional Inherited Members | |
Public Types inherited from ClpSimplex | |
| enum | Status { isFree = 0x00, basic = 0x01, atUpperBound = 0x02, atLowerBound = 0x03, superBasic = 0x04, isFixed = 0x05 } |
| enums for status of various sorts. More... | |
| enum | FakeBound { noFake = 0x00, lowerFake = 0x01, upperFake = 0x02, bothFake = 0x03 } |
Public Member Functions inherited from ClpSimplex | |
| ClpSimplex (bool emptyMessages=false) | |
| Default constructor. More... | |
| ClpSimplex (const ClpSimplex &rhs, int scalingMode=-1) | |
| Copy constructor. More... | |
| ClpSimplex (const ClpModel &rhs, int scalingMode=-1) | |
| Copy constructor from model. More... | |
| ClpSimplex (const ClpModel *wholeModel, int numberRows, const int *whichRows, int numberColumns, const int *whichColumns, bool dropNames=true, bool dropIntegers=true, bool fixOthers=false) | |
| Subproblem constructor. More... | |
| ClpSimplex (const ClpSimplex *wholeModel, int numberRows, const int *whichRows, int numberColumns, const int *whichColumns, bool dropNames=true, bool dropIntegers=true, bool fixOthers=false) | |
| Subproblem constructor. More... | |
| ClpSimplex (ClpSimplex *wholeModel, int numberColumns, const int *whichColumns) | |
| This constructor modifies original ClpSimplex and stores original stuff in created ClpSimplex. More... | |
| void | originalModel (ClpSimplex *miniModel) |
| This copies back stuff from miniModel and then deletes miniModel. More... | |
| void | setPersistenceFlag (int value) |
| Array persistence flag If 0 then as now (delete/new) 1 then only do arrays if bigger needed 2 as 1 but give a bit extra if bigger needed. More... | |
| void | makeBaseModel () |
| Save a copy of model with certain state - normally without cuts. More... | |
| void | deleteBaseModel () |
| Switch off base model. More... | |
| ClpSimplex * | baseModel () const |
| See if we have base model. More... | |
| void | setToBaseModel (ClpSimplex *model=NULL) |
| Reset to base model (just size and arrays needed) If model NULL use internal copy. More... | |
| ClpSimplex & | operator= (const ClpSimplex &rhs) |
| Assignment operator. This copies the data. More... | |
| ~ClpSimplex () | |
| Destructor. More... | |
| void | loadProblem (const ClpMatrixBase &matrix, const double *collb, const double *colub, const double *obj, const double *rowlb, const double *rowub, const double *rowObjective=NULL) |
| Loads a problem (the constraints on the rows are given by lower and upper bounds). More... | |
| void | loadProblem (const CoinPackedMatrix &matrix, const double *collb, const double *colub, const double *obj, const double *rowlb, const double *rowub, const double *rowObjective=NULL) |
| Default constructor. More... | |
| void | loadProblem (const int numcols, const int numrows, const CoinBigIndex *start, const int *index, const double *value, const double *collb, const double *colub, const double *obj, const double *rowlb, const double *rowub, const double *rowObjective=NULL) |
| Just like the other loadProblem() method except that the matrix is given in a standard column major ordered format (without gaps). More... | |
| void | loadProblem (const int numcols, const int numrows, const CoinBigIndex *start, const int *index, const double *value, const int *length, const double *collb, const double *colub, const double *obj, const double *rowlb, const double *rowub, const double *rowObjective=NULL) |
| This one is for after presolve to save memory. More... | |
| int | loadProblem (CoinModel &modelObject, bool keepSolution=false) |
| This loads a model from a coinModel object - returns number of errors. More... | |
| int | readMps (const char *filename, bool keepNames=false, bool ignoreErrors=false) |
| Read an mps file from the given filename. More... | |
| int | readGMPL (const char *filename, const char *dataName, bool keepNames=false) |
| Read GMPL files from the given filenames. More... | |
| int | readLp (const char *filename, const double epsilon=1e-5) |
| Read file in LP format from file with name filename. More... | |
| void | writeLp (const char *filename, const char *extension="lp", double epsilon=1e-5, int numberAcross=10, int decimals=5, double objSense=0.0, bool useRowNames=true) const |
| Write the problem into an Lp file of the given filename. More... | |
| void | borrowModel (ClpModel &otherModel) |
| Borrow model. More... | |
| void | borrowModel (ClpSimplex &otherModel) |
| Default constructor. More... | |
| void | passInEventHandler (const ClpEventHandler *eventHandler) |
| Pass in Event handler (cloned and deleted at end) More... | |
| void | getbackSolution (const ClpSimplex &smallModel, const int *whichRow, const int *whichColumn) |
| Puts solution back into small model. More... | |
| int | loadNonLinear (void *info, int &numberConstraints, ClpConstraint **&constraints) |
| Load nonlinear part of problem from AMPL info Returns 0 if linear 1 if quadratic objective 2 if quadratic constraints 3 if nonlinear objective 4 if nonlinear constraints -1 on failure. More... | |
| int | initialSolve (ClpSolve &options) |
| General solve algorithm which can do presolve. More... | |
| int | initialSolve () |
| Default initial solve. More... | |
| int | initialDualSolve () |
| Dual initial solve. More... | |
| int | initialPrimalSolve () |
| Primal initial solve. More... | |
| int | initialBarrierSolve () |
| Barrier initial solve. More... | |
| int | initialBarrierNoCrossSolve () |
| Barrier initial solve, not to be followed by crossover. More... | |
| int | dual (int ifValuesPass=0, int startFinishOptions=0) |
| Dual algorithm - see ClpSimplexDual.hpp for method. More... | |
| int | dualDebug (int ifValuesPass=0, int startFinishOptions=0) |
| General solve algorithm which can do presolve. More... | |
| int | primal (int ifValuesPass=0, int startFinishOptions=0) |
| Primal algorithm - see ClpSimplexPrimal.hpp for method. More... | |
| int | nonlinearSLP (int numberPasses, double deltaTolerance) |
| Solves nonlinear problem using SLP - may be used as crash for other algorithms when number of iterations small. More... | |
| int | nonlinearSLP (int numberConstraints, ClpConstraint **constraints, int numberPasses, double deltaTolerance) |
| Solves problem with nonlinear constraints using SLP - may be used as crash for other algorithms when number of iterations small. More... | |
| int | barrier (bool crossover=true) |
| Solves using barrier (assumes you have good cholesky factor code). More... | |
| int | reducedGradient (int phase=0) |
| Solves non-linear using reduced gradient. More... | |
| int | solve (CoinStructuredModel *model) |
| Solve using structure of model and maybe in parallel. More... | |
| int | loadProblem (CoinStructuredModel &modelObject, bool originalOrder=true, bool keepSolution=false) |
| This loads a model from a CoinStructuredModel object - returns number of errors. More... | |
| int | cleanup (int cleanupScaling) |
| When scaling is on it is possible that the scaled problem is feasible but the unscaled is not. More... | |
| int | cleanPrimalSolution (double exactMultiple) |
| Clean primal solution If you expect solution to only have exact multiples of "exactMultiple" then this tries moving solution values to nearest multiple. More... | |
| int | dualRanging (int numberCheck, const int *which, double *costIncrease, int *sequenceIncrease, double *costDecrease, int *sequenceDecrease, double *valueIncrease=NULL, double *valueDecrease=NULL) |
| Dual ranging. More... | |
| int | primalRanging (int numberCheck, const int *which, double *valueIncrease, int *sequenceIncrease, double *valueDecrease, int *sequenceDecrease) |
| Primal ranging. More... | |
| int | modifyCoefficientsAndPivot (int number, const int *which, const CoinBigIndex *start, const int *row, const double *newCoefficient, const unsigned char *newStatus=NULL, const double *newLower=NULL, const double *newUpper=NULL, const double *newObjective=NULL) |
| Modifies coefficients etc and if necessary pivots in and out. More... | |
| int | outDuplicateRows (int numberLook, int *whichRows, bool noOverlaps=false, double tolerance=-1.0, double cleanUp=0.0) |
| Take out duplicate rows (includes scaled rows and intersections). More... | |
| double | moveTowardsPrimalFeasible () |
| Try simple crash like techniques to get closer to primal feasibility returns final sum of infeasibilities. More... | |
| void | removeSuperBasicSlacks (int threshold=0) |
| Try simple crash like techniques to remove super basic slacks but only if > threshold. More... | |
| ClpSimplex * | miniPresolve (char *rowType, char *columnType, void **info) |
| Mini presolve (faster) Char arrays must be numberRows and numberColumns long on entry second part must be filled in as follows - 0 - possible >0 - take out and do something (depending on value - TBD) -1 row/column can't vanish but can have entries removed/changed -2 don't touch at all on exit <=0 ones will be in presolved problem struct will be created and will be long enough (information on length etc in first entry) user must delete struct. More... | |
| void | miniPostsolve (const ClpSimplex *presolvedModel, void *info) |
| After mini presolve. More... | |
| void | miniSolve (char *rowType, char *columnType, int algorithm, int startUp) |
| mini presolve and solve More... | |
| int | writeBasis (const char *filename, bool writeValues=false, int formatType=0) const |
| Write the basis in MPS format to the specified file. More... | |
| int | readBasis (const char *filename) |
| Read a basis from the given filename, returns -1 on file error, 0 if no values, 1 if values. More... | |
| CoinWarmStartBasis * | getBasis () const |
| Returns a basis (to be deleted by user) More... | |
| void | setFactorization (ClpFactorization &factorization) |
| Passes in factorization. More... | |
| ClpFactorization * | swapFactorization (ClpFactorization *factorization) |
| General solve algorithm which can do presolve. More... | |
| void | copyFactorization (ClpFactorization &factorization) |
| Copies in factorization to existing one. More... | |
| int | tightenPrimalBounds (double factor=0.0, int doTight=0, bool tightIntegers=false) |
| Tightens primal bounds to make dual faster. More... | |
| int | crash (double gap, int pivot) |
| Crash - at present just aimed at dual, returns -2 if dual preferred and crash basis created -1 if dual preferred and all slack basis preferred 0 if basis going in was not all slack 1 if primal preferred and all slack basis preferred 2 if primal preferred and crash basis created. More... | |
| void | setDualRowPivotAlgorithm (ClpDualRowPivot &choice) |
| Sets row pivot choice algorithm in dual. More... | |
| void | setPrimalColumnPivotAlgorithm (ClpPrimalColumnPivot &choice) |
| Sets column pivot choice algorithm in primal. More... | |
| void | markHotStart (void *&saveStuff) |
| Create a hotstart point of the optimization process. More... | |
| void | solveFromHotStart (void *saveStuff) |
| Optimize starting from the hotstart. More... | |
| void | unmarkHotStart (void *saveStuff) |
| Delete the snapshot. More... | |
| int | strongBranching (int numberVariables, const int *variables, double *newLower, double *newUpper, double **outputSolution, int *outputStatus, int *outputIterations, bool stopOnFirstInfeasible=true, bool alwaysFinish=false, int startFinishOptions=0) |
| For strong branching. More... | |
| int | fathom (void *stuff) |
| Fathom - 1 if solution. More... | |
| int | fathomMany (void *stuff) |
| Do up to N deep - returns -1 - no solution nNodes_ valid nodes >= if solution and that node gives solution ClpNode array is 2**N long. More... | |
| double | doubleCheck () |
| Double checks OK. More... | |
| int | startFastDual2 (ClpNodeStuff *stuff) |
| Starts Fast dual2. More... | |
| int | fastDual2 (ClpNodeStuff *stuff) |
| Like Fast dual. More... | |
| void | stopFastDual2 (ClpNodeStuff *stuff) |
| Stops Fast dual2. More... | |
| ClpSimplex * | fastCrunch (ClpNodeStuff *stuff, int mode) |
| Deals with crunch aspects mode 0 - in 1 - out with solution 2 - out without solution returns small model or NULL. More... | |
| int | pivot () |
| Pivot in a variable and out a variable. More... | |
| int | primalPivotResult () |
| Pivot in a variable and choose an outgoing one. More... | |
| int | dualPivotResultPart1 () |
| Pivot out a variable and choose an incoing one. More... | |
| int | pivotResultPart2 (int algorithm, int state) |
| Do actual pivot state is 0 if need tableau column, 1 if in rowArray_[1]. More... | |
| int | startup (int ifValuesPass, int startFinishOptions=0) |
| Common bits of coding for dual and primal. More... | |
| void | finish (int startFinishOptions=0) |
| Pivot in a variable and out a variable. More... | |
| bool | statusOfProblem (bool initial=false) |
| Factorizes and returns true if optimal. More... | |
| void | defaultFactorizationFrequency () |
| If user left factorization frequency then compute. More... | |
| void | copyEnabledStuff (const ClpSimplex *rhs) |
| Copy across enabled stuff from one solver to another. More... | |
| bool | primalFeasible () const |
| If problem is primal feasible. More... | |
| bool | dualFeasible () const |
| If problem is dual feasible. More... | |
| ClpFactorization * | factorization () const |
| factorization More... | |
| bool | sparseFactorization () const |
| Sparsity on or off. More... | |
| void | setSparseFactorization (bool value) |
| If problem is primal feasible. More... | |
| int | factorizationFrequency () const |
| Factorization frequency. More... | |
| void | setFactorizationFrequency (int value) |
| If problem is primal feasible. More... | |
| double | dualBound () const |
| Dual bound. More... | |
| void | setDualBound (double value) |
| If problem is primal feasible. More... | |
| double | infeasibilityCost () const |
| Infeasibility cost. More... | |
| void | setInfeasibilityCost (double value) |
| If problem is primal feasible. More... | |
| int | perturbation () const |
| Amount of print out: 0 - none 1 - just final 2 - just factorizations 3 - as 2 plus a bit more 4 - verbose above that 8,16,32 etc just for selective debug. More... | |
| void | setPerturbation (int value) |
| If problem is primal feasible. More... | |
| int | algorithm () const |
| Current (or last) algorithm. More... | |
| void | setAlgorithm (int value) |
| Set algorithm. More... | |
| bool | isObjectiveLimitTestValid () const |
| Return true if the objective limit test can be relied upon. More... | |
| double | sumDualInfeasibilities () const |
| Sum of dual infeasibilities. More... | |
| void | setSumDualInfeasibilities (double value) |
| If problem is primal feasible. More... | |
| double | sumOfRelaxedDualInfeasibilities () const |
| Sum of relaxed dual infeasibilities. More... | |
| void | setSumOfRelaxedDualInfeasibilities (double value) |
| If problem is primal feasible. More... | |
| int | numberDualInfeasibilities () const |
| Number of dual infeasibilities. More... | |
| void | setNumberDualInfeasibilities (int value) |
| If problem is primal feasible. More... | |
| int | numberDualInfeasibilitiesWithoutFree () const |
| Number of dual infeasibilities (without free) More... | |
| double | sumPrimalInfeasibilities () const |
| Sum of primal infeasibilities. More... | |
| void | setSumPrimalInfeasibilities (double value) |
| If problem is primal feasible. More... | |
| double | sumOfRelaxedPrimalInfeasibilities () const |
| Sum of relaxed primal infeasibilities. More... | |
| void | setSumOfRelaxedPrimalInfeasibilities (double value) |
| If problem is primal feasible. More... | |
| int | numberPrimalInfeasibilities () const |
| Number of primal infeasibilities. More... | |
| void | setNumberPrimalInfeasibilities (int value) |
| If problem is primal feasible. More... | |
| int | saveModel (const char *fileName) |
| Save model to file, returns 0 if success. More... | |
| int | restoreModel (const char *fileName) |
| Restore model from file, returns 0 if success, deletes current model. More... | |
| void | checkSolution (int setToBounds=0) |
| Just check solution (for external use) - sets sum of infeasibilities etc. More... | |
| void | checkSolutionInternal () |
| Just check solution (for internal use) - sets sum of infeasibilities etc. More... | |
| void | checkUnscaledSolution () |
| Check unscaled primal solution but allow for rounding error. More... | |
| CoinIndexedVector * | rowArray (int index) const |
| Useful row length arrays (0,1,2,3,4,5) More... | |
| CoinIndexedVector * | columnArray (int index) const |
| Useful column length arrays (0,1,2,3,4,5) More... | |
| double | alphaAccuracy () const |
| Initial value for alpha accuracy calculation (-1.0 off) More... | |
| void | setAlphaAccuracy (double value) |
| If problem is primal feasible. More... | |
| void | setDisasterHandler (ClpDisasterHandler *handler) |
| Objective value. More... | |
| ClpDisasterHandler * | disasterHandler () const |
| Get disaster handler. More... | |
| double | largeValue () const |
| Large bound value (for complementarity etc) More... | |
| void | setLargeValue (double value) |
| If problem is primal feasible. More... | |
| double | largestPrimalError () const |
| Largest error on Ax-b. More... | |
| double | largestDualError () const |
| Largest error on basic duals. More... | |
| void | setLargestPrimalError (double value) |
| Largest error on Ax-b. More... | |
| void | setLargestDualError (double value) |
| Largest error on basic duals. More... | |
| double | zeroTolerance () const |
| Get zero tolerance. More... | |
| void | setZeroTolerance (double value) |
| Set zero tolerance. More... | |
| int * | pivotVariable () const |
| Basic variables pivoting on which rows. More... | |
| bool | automaticScaling () const |
| If automatic scaling on. More... | |
| void | setAutomaticScaling (bool onOff) |
| If problem is primal feasible. More... | |
| double | currentDualTolerance () const |
| Current dual tolerance. More... | |
| void | setCurrentDualTolerance (double value) |
| If problem is primal feasible. More... | |
| double | currentPrimalTolerance () const |
| Current primal tolerance. More... | |
| void | setCurrentPrimalTolerance (double value) |
| If problem is primal feasible. More... | |
| int | numberRefinements () const |
| How many iterative refinements to do. More... | |
| void | setNumberRefinements (int value) |
| If problem is primal feasible. More... | |
| double | alpha () const |
| Alpha (pivot element) for use by classes e.g. steepestedge. More... | |
| void | setAlpha (double value) |
| If problem is primal feasible. More... | |
| double | dualIn () const |
| Reduced cost of last incoming for use by classes e.g. steepestedge. More... | |
| void | setDualIn (double value) |
| Set reduced cost of last incoming to force error. More... | |
| int | pivotRow () const |
| Pivot Row for use by classes e.g. steepestedge. More... | |
| void | setPivotRow (int value) |
| If problem is primal feasible. More... | |
| double | valueIncomingDual () const |
| value of incoming variable (in Dual) More... | |
| double * | solutionRegion (int section) const |
| Return row or column sections - not as much needed as it once was. More... | |
| double * | djRegion (int section) const |
| Return row or column sections - not as much needed as it once was. More... | |
| double * | lowerRegion (int section) const |
| Return row or column sections - not as much needed as it once was. More... | |
| double * | upperRegion (int section) const |
| Return row or column sections - not as much needed as it once was. More... | |
| double * | costRegion (int section) const |
| Return row or column sections - not as much needed as it once was. More... | |
| double * | solutionRegion () const |
| Return region as single array. More... | |
| double * | djRegion () const |
| Return row or column sections - not as much needed as it once was. More... | |
| double * | lowerRegion () const |
| Return row or column sections - not as much needed as it once was. More... | |
| double * | upperRegion () const |
| Return row or column sections - not as much needed as it once was. More... | |
| double * | costRegion () const |
| Return row or column sections - not as much needed as it once was. More... | |
| Status | getStatus (int sequence) const |
| Return row or column sections - not as much needed as it once was. More... | |
| void | setStatus (int sequence, Status newstatus) |
| Return row or column sections - not as much needed as it once was. More... | |
| bool | startPermanentArrays () |
| Start or reset using maximumRows_ and Columns_ - true if change. More... | |
| void | setInitialDenseFactorization (bool onOff) |
| Normally the first factorization does sparse coding because the factorization could be singular. More... | |
| bool | initialDenseFactorization () const |
| Return row or column sections - not as much needed as it once was. More... | |
| int | sequenceIn () const |
| Return sequence In or Out. More... | |
| int | sequenceOut () const |
| Return row or column sections - not as much needed as it once was. More... | |
| void | setSequenceIn (int sequence) |
| Set sequenceIn or Out. More... | |
| void | setSequenceOut (int sequence) |
| Return row or column sections - not as much needed as it once was. More... | |
| int | directionIn () const |
| Return direction In or Out. More... | |
| int | directionOut () const |
| Return row or column sections - not as much needed as it once was. More... | |
| void | setDirectionIn (int direction) |
| Set directionIn or Out. More... | |
| void | setDirectionOut (int direction) |
| Return row or column sections - not as much needed as it once was. More... | |
| double | valueOut () const |
| Value of Out variable. More... | |
| double | lowerOut () const |
| Lower of out variable. More... | |
| double | upperOut () const |
| Upper of out variable. More... | |
| void | setValueOut (double value) |
| Set value of out variable. More... | |
| double | dualOut () const |
| Dual value of Out variable. More... | |
| void | setDualOut (double value) |
| Set dual value of out variable. More... | |
| void | setLowerOut (double value) |
| Set lower of out variable. More... | |
| void | setUpperOut (double value) |
| Set upper of out variable. More... | |
| void | setTheta (double value) |
| Set theta of out variable. More... | |
| int | isColumn (int sequence) const |
| Returns 1 if sequence indicates column. More... | |
| int | sequenceWithin (int sequence) const |
| Returns sequence number within section. More... | |
| double | solution (int sequence) |
| Return row or column values. More... | |
| double & | solutionAddress (int sequence) |
| Return address of row or column values. More... | |
| double | reducedCost (int sequence) |
| Return row or column sections - not as much needed as it once was. More... | |
| double & | reducedCostAddress (int sequence) |
| Return row or column sections - not as much needed as it once was. More... | |
| double | lower (int sequence) |
| Return row or column sections - not as much needed as it once was. More... | |
| double & | lowerAddress (int sequence) |
| Return address of row or column lower bound. More... | |
| double | upper (int sequence) |
| Return row or column sections - not as much needed as it once was. More... | |
| double & | upperAddress (int sequence) |
| Return address of row or column upper bound. More... | |
| double | cost (int sequence) |
| Return row or column sections - not as much needed as it once was. More... | |
| double & | costAddress (int sequence) |
| Return address of row or column cost. More... | |
| double | originalLower (int iSequence) const |
| Return original lower bound. More... | |
| double | originalUpper (int iSequence) const |
| Return original lower bound. More... | |
| double | theta () const |
| Theta (pivot change) More... | |
| double | lowerIn () const |
| Lower Bound on In variable. More... | |
| double | valueIn () const |
| Value of In variable. More... | |
| double | upperIn () const |
| Upper Bound on In variable. More... | |
| double | bestPossibleImprovement () const |
| Best possible improvement using djs (primal) or obj change by flipping bounds to make dual feasible (dual) More... | |
| ClpNonLinearCost * | nonLinearCost () const |
| Return pointer to details of costs. More... | |
| void | setNonLinearCost (ClpNonLinearCost &nonLinearCost) |
| Set pointer to details of costs. More... | |
| int | moreSpecialOptions () const |
| Return more special options 1 bit - if presolve says infeasible in ClpSolve return 2 bit - if presolved problem infeasible return 4 bit - keep arrays like upper_ around 8 bit - no free or superBasic variables 16 bit - if checking replaceColumn accuracy before updating 32 bit - say optimal if primal feasible! 64 bit - give up easily in dual (and say infeasible) 128 bit - no objective, 0-1 and in B&B 256 bit - in primal from dual or vice versa 512 bit - alternative use of solveType_ 1024 bit - don't do row copy of factorization 2048 bit - perturb in complete fathoming 4096 bit - try more for complete fathoming 8192 bit - don't even think of using primal if user asks for dual (and vv) 16384 bit - in initialSolve so be more flexible 32768 bit - don't swap algorithms from dual if small infeasibility 65536 bit - perturb in postsolve cleanup (even if < 10000 rows) 131072 bit (*3) initial stateDualColumn 524288 bit - stop when primal feasible 1048576 bit - stop when primal feasible after n-1000000 iterations 2097152 bit - no primal in fastDual2 if feasible 4194304 bit - tolerances have been changed by code 8388608 bit - tolerances are dynamic (at first) 16777216 bit - if factorization kept can still declare optimal at once. More... | |
| int | vectorMode () const |
| Get vector mode. More... | |
| void | setMoreSpecialOptions (int value) |
| Set more special options 1 bit - if presolve says infeasible in ClpSolve return 2 bit - if presolved problem infeasible return 4 bit - keep arrays like upper_ around 8 bit - no free or superBasic variables 16 bit - if checking replaceColumn accuracy before updating 32 bit - say optimal if primal feasible! 64 bit - give up easily in dual (and say infeasible) 128 bit - no objective, 0-1 and in B&B 256 bit - in primal from dual or vice versa 512 bit - alternative use of solveType_ 1024 bit - don't do row copy of factorization 2048 bit - perturb in complete fathoming 4096 bit - try more for complete fathoming 8192 bit - don't even think of using primal if user asks for dual (and vv) 16384 bit - in initialSolve so be more flexible 32768 bit - don't swap algorithms from dual if small infeasibility 65536 bit - perturb in postsolve cleanup (even if < 10000 rows) 131072 bit (*3) initial stateDualColumn 524288 bit - stop when primal feasible 1048576 bit - don't perturb even if long time 2097152 bit - no primal in fastDual2 if feasible 4194304 bit - tolerances have been changed by code 8388608 bit - tolerances are dynamic (at first) 16777216 bit - if factorization kept can still declare optimal at once. More... | |
| void | setVectorMode (int value) |
| Set vector mode. More... | |
| void | setFakeBound (int sequence, FakeBound fakeBound) |
| To flag a variable (not inline to allow for column generation) More... | |
| FakeBound | getFakeBound (int sequence) const |
| To flag a variable (not inline to allow for column generation) More... | |
| void | setRowStatus (int sequence, Status newstatus) |
| To flag a variable (not inline to allow for column generation) More... | |
| Status | getRowStatus (int sequence) const |
| To flag a variable (not inline to allow for column generation) More... | |
| void | setColumnStatus (int sequence, Status newstatus) |
| To flag a variable (not inline to allow for column generation) More... | |
| Status | getColumnStatus (int sequence) const |
| To flag a variable (not inline to allow for column generation) More... | |
| void | setPivoted (int sequence) |
| To flag a variable (not inline to allow for column generation) More... | |
| void | clearPivoted (int sequence) |
| To flag a variable (not inline to allow for column generation) More... | |
| bool | pivoted (int sequence) const |
| To flag a variable (not inline to allow for column generation) More... | |
| void | setFlagged (int sequence) |
| To flag a variable (not inline to allow for column generation) More... | |
| void | clearFlagged (int sequence) |
| To flag a variable (not inline to allow for column generation) More... | |
| bool | flagged (int sequence) const |
| To flag a variable (not inline to allow for column generation) More... | |
| void | setActive (int iRow) |
| To say row active in primal pivot row choice. More... | |
| void | clearActive (int iRow) |
| To flag a variable (not inline to allow for column generation) More... | |
| bool | active (int iRow) const |
| To flag a variable (not inline to allow for column generation) More... | |
| void | setPerturbed (int iSequence) |
| To say perturbed. More... | |
| void | clearPerturbed (int iSequence) |
| To flag a variable (not inline to allow for column generation) More... | |
| bool | perturbed (int iSequence) const |
| To flag a variable (not inline to allow for column generation) More... | |
| void | createStatus () |
| Set up status array (can be used by OsiClp). More... | |
| void | allSlackBasis (bool resetSolution=false) |
| Sets up all slack basis and resets solution to as it was after initial load or readMps. More... | |
| int | lastBadIteration () const |
| So we know when to be cautious. More... | |
| void | setLastBadIteration (int value) |
| Set so we know when to be cautious. More... | |
| int | progressFlag () const |
| Progress flag - at present 0 bit says artificials out. More... | |
| ClpSimplexProgress * | progress () |
| For dealing with all issues of cycling etc. More... | |
| int | forceFactorization () const |
| Force re-factorization early value. More... | |
| void | forceFactorization (int value) |
| Force re-factorization early. More... | |
| double | rawObjectiveValue () const |
| Raw objective value (so always minimize in primal) More... | |
| void | computeObjectiveValue (bool useWorkingSolution=false) |
| Compute objective value from solution and put in objectiveValue_. More... | |
| double | computeInternalObjectiveValue () |
| Compute minimization objective value from internal solution without perturbation. More... | |
| double * | infeasibilityRay (bool fullRay=false) const |
| Infeasibility/unbounded ray (NULL returned if none/wrong) Up to user to use delete [] on these arrays. More... | |
| int | numberExtraRows () const |
| Number of extra rows. More... | |
| int | maximumBasic () const |
| Maximum number of basic variables - can be more than number of rows if GUB. More... | |
| int | baseIteration () const |
| Iteration when we entered dual or primal. More... | |
| void | generateCpp (FILE *fp, bool defaultFactor=false) |
| Create C++ lines to get to current state. More... | |
| ClpFactorization * | getEmptyFactorization () |
| Gets clean and emptyish factorization. More... | |
| void | setEmptyFactorization () |
| May delete or may make clean and emptyish factorization. More... | |
| void | moveInfo (const ClpSimplex &rhs, bool justStatus=false) |
| Move status and solution across. More... | |
| void | getBInvARow (int row, double *z, double *slack=NULL) |
| Get a row of the tableau (slack part in slack if not NULL) More... | |
| void | getBInvRow (int row, double *z) |
| Get a row of the basis inverse. More... | |
| void | getBInvACol (int col, double *vec) |
| Get a column of the tableau. More... | |
| void | getBInvCol (int col, double *vec) |
| Get a column of the basis inverse. More... | |
| void | getBasics (int *index) |
| Get basic indices (order of indices corresponds to the order of elements in a vector retured by getBInvACol() and getBInvCol()). More... | |
| void | setObjectiveCoefficient (int elementIndex, double elementValue) |
| Set an objective function coefficient. More... | |
| void | setObjCoeff (int elementIndex, double elementValue) |
| Set an objective function coefficient. More... | |
| void | setColumnLower (int elementIndex, double elementValue) |
| Set a single column lower bound Use -DBL_MAX for -infinity. More... | |
| void | setColumnUpper (int elementIndex, double elementValue) |
| Set a single column upper bound Use DBL_MAX for infinity. More... | |
| void | setColumnBounds (int elementIndex, double lower, double upper) |
| Set a single column lower and upper bound. More... | |
| void | setColumnSetBounds (const int *indexFirst, const int *indexLast, const double *boundList) |
| Set the bounds on a number of columns simultaneously The default implementation just invokes setColLower() and setColUpper() over and over again. More... | |
| void | setColLower (int elementIndex, double elementValue) |
| Set a single column lower bound Use -DBL_MAX for -infinity. More... | |
| void | setColUpper (int elementIndex, double elementValue) |
| Set a single column upper bound Use DBL_MAX for infinity. More... | |
| void | setColBounds (int elementIndex, double newlower, double newupper) |
| Set a single column lower and upper bound. More... | |
| void | setColSetBounds (const int *indexFirst, const int *indexLast, const double *boundList) |
| Set the bounds on a number of columns simultaneously More... | |
| void | setRowLower (int elementIndex, double elementValue) |
| Set a single row lower bound Use -DBL_MAX for -infinity. More... | |
| void | setRowUpper (int elementIndex, double elementValue) |
| Set a single row upper bound Use DBL_MAX for infinity. More... | |
| void | setRowBounds (int elementIndex, double lower, double upper) |
| Set a single row lower and upper bound. More... | |
| void | setRowSetBounds (const int *indexFirst, const int *indexLast, const double *boundList) |
| Set the bounds on a number of rows simultaneously More... | |
| void | resize (int newNumberRows, int newNumberColumns) |
| Resizes rim part of model. More... | |
| int | getSolution (const double *rowActivities, const double *columnActivities) |
| Given an existing factorization computes and checks primal and dual solutions. More... | |
| int | getSolution () |
| Given an existing factorization computes and checks primal and dual solutions. More... | |
| int | createPiecewiseLinearCosts (const int *starts, const double *lower, const double *gradient) |
| Constructs a non linear cost from list of non-linearities (columns only) First lower of each column is taken as real lower Last lower is taken as real upper and cost ignored. More... | |
| ClpDualRowPivot * | dualRowPivot () const |
| dual row pivot choice More... | |
| ClpPrimalColumnPivot * | primalColumnPivot () const |
| primal column pivot choice More... | |
| bool | goodAccuracy () const |
| Returns true if model looks OK. More... | |
| void | returnModel (ClpSimplex &otherModel) |
| Return model - updates any scalars. More... | |
| int | internalFactorize (int solveType) |
| Factorizes using current basis. More... | |
| ClpDataSave | saveData () |
| Save data. More... | |
| void | restoreData (ClpDataSave saved) |
| Restore data. More... | |
| void | cleanStatus () |
| Clean up status. More... | |
| int | factorize () |
| Factorizes using current basis. For external use. More... | |
| void | computeDuals (double *givenDjs) |
| Computes duals from scratch. More... | |
| void | computePrimals (const double *rowActivities, const double *columnActivities) |
| Computes primals from scratch. More... | |
| void | add (double *array, int column, double multiplier) const |
| Adds multiple of a column into an array. More... | |
| void | unpack (CoinIndexedVector *rowArray) const |
| Unpacks one column of the matrix into indexed array Uses sequenceIn_ Also applies scaling if needed. More... | |
| void | unpack (CoinIndexedVector *rowArray, int sequence) const |
| Unpacks one column of the matrix into indexed array Slack if sequence>= numberColumns Also applies scaling if needed. More... | |
| void | unpackPacked (CoinIndexedVector *rowArray) |
| Unpacks one column of the matrix into indexed array as packed vector Uses sequenceIn_ Also applies scaling if needed. More... | |
| void | unpackPacked (CoinIndexedVector *rowArray, int sequence) |
| Unpacks one column of the matrix into indexed array as packed vector Slack if sequence>= numberColumns Also applies scaling if needed. More... | |
| void | setValuesPassAction (double incomingInfeasibility, double allowedInfeasibility) |
| For advanced use. More... | |
| int | cleanFactorization (int ifValuesPass) |
| Get a clean factorization - i.e. More... | |
Public Member Functions inherited from ClpModel | |
| const double * | rowScale () const |
| Scaling. More... | |
| const double * | columnScale () const |
| const double * | inverseRowScale () const |
| const double * | inverseColumnScale () const |
| double * | mutableRowScale () const |
| double * | mutableColumnScale () const |
| double * | mutableInverseRowScale () const |
| double * | mutableInverseColumnScale () const |
| double * | swapRowScale (double *newScale) |
| void | setRowScale (double *scale) |
| void | setColumnScale (double *scale) |
| double | objectiveScale () const |
| Scaling of objective. More... | |
| void | setObjectiveScale (double value) |
| double | rhsScale () const |
| Scaling of rhs and bounds. More... | |
| void | setRhsScale (double value) |
| void | scaling (int mode=1) |
| Sets or unsets scaling, 0 -off, 1 equilibrium, 2 geometric, 3 auto, 4 auto-but-as-initialSolve-in-bab. More... | |
| void | unscale () |
| If we constructed a "really" scaled model then this reverses the operation. More... | |
| int | scalingFlag () const |
| Gets scalingFlag. More... | |
| double * | objective () const |
| Objective. More... | |
| double * | objective (const double *solution, double &offset, bool refresh=true) const |
| const double * | getObjCoefficients () const |
| double * | rowObjective () const |
| Row Objective. More... | |
| const double * | getRowObjCoefficients () const |
| double * | columnLower () const |
| Column Lower. More... | |
| const double * | getColLower () const |
| double * | columnUpper () const |
| Column Upper. More... | |
| const double * | getColUpper () const |
| CoinPackedMatrix * | matrix () const |
| Matrix (if not ClpPackedmatrix be careful about memory leak. More... | |
| CoinBigIndex | getNumElements () const |
| Number of elements in matrix. More... | |
| double | getSmallElementValue () const |
| Small element value - elements less than this set to zero, default is 1.0e-20. More... | |
| void | setSmallElementValue (double value) |
| ClpMatrixBase * | rowCopy () const |
| Row Matrix. More... | |
| void | setNewRowCopy (ClpMatrixBase *newCopy) |
| Set new row matrix. More... | |
| ClpMatrixBase * | clpMatrix () const |
| Clp Matrix. More... | |
| ClpPackedMatrix * | clpScaledMatrix () const |
| Scaled ClpPackedMatrix. More... | |
| void | setClpScaledMatrix (ClpPackedMatrix *scaledMatrix) |
| Sets pointer to scaled ClpPackedMatrix. More... | |
| ClpPackedMatrix * | swapScaledMatrix (ClpPackedMatrix *scaledMatrix) |
| Swaps pointer to scaled ClpPackedMatrix. More... | |
| void | replaceMatrix (ClpMatrixBase *matrix, bool deleteCurrent=false) |
| Replace Clp Matrix (current is not deleted unless told to and new is used) So up to user to delete current. More... | |
| void | replaceMatrix (CoinPackedMatrix *newmatrix, bool deleteCurrent=false) |
| Replace Clp Matrix (current is not deleted unless told to and new is used) So up to user to delete current. More... | |
| double | objectiveValue () const |
| Objective value. More... | |
| void | setObjectiveValue (double value) |
| double | getObjValue () const |
| char * | integerInformation () const |
| Integer information. More... | |
| double * | infeasibilityRay (bool fullRay=false) const |
| Infeasibility/unbounded ray (NULL returned if none/wrong) Up to user to use delete [] on these arrays. More... | |
| double * | unboundedRay () const |
| double * | ray () const |
| For advanced users - no need to delete - sign not changed. More... | |
| bool | rayExists () const |
| just test if infeasibility or unbounded Ray exists More... | |
| void | deleteRay () |
| just delete ray if exists More... | |
| const double * | internalRay () const |
| Access internal ray storage. Users should call infeasibilityRay() or unboundedRay() instead. More... | |
| bool | statusExists () const |
| See if status (i.e. basis) array exists (partly for OsiClp) More... | |
| unsigned char * | statusArray () const |
| Return address of status (i.e. basis) array (char[numberRows+numberColumns]) More... | |
| unsigned char * | statusCopy () const |
| Return copy of status (i.e. More... | |
| void | copyinStatus (const unsigned char *statusArray) |
| Copy in status (basis) vector. More... | |
| void | setUserPointer (void *pointer) |
| User pointer for whatever reason. More... | |
| void * | getUserPointer () const |
| void | setTrustedUserPointer (ClpTrustedData *pointer) |
| Trusted user pointer. More... | |
| ClpTrustedData * | getTrustedUserPointer () const |
| int | whatsChanged () const |
| What has changed in model (only for masochistic users) More... | |
| void | setWhatsChanged (int value) |
| int | numberThreads () const |
| Number of threads (not really being used) More... | |
| void | setNumberThreads (int value) |
| ClpModel (bool emptyMessages=false) | |
| Default constructor. More... | |
| ClpModel (const ClpModel &rhs, int scalingMode=-1) | |
| Copy constructor. More... | |
| ClpModel & | operator= (const ClpModel &rhs) |
| Assignment operator. This copies the data. More... | |
| ClpModel (const ClpModel *wholeModel, int numberRows, const int *whichRows, int numberColumns, const int *whichColumns, bool dropNames=true, bool dropIntegers=true) | |
| Subproblem constructor. More... | |
| ~ClpModel () | |
| Destructor. More... | |
| void | loadProblem (const ClpMatrixBase &matrix, const double *collb, const double *colub, const double *obj, const double *rowlb, const double *rowub, const double *rowObjective=NULL) |
| Loads a problem (the constraints on the rows are given by lower and upper bounds). More... | |
| void | loadProblem (const CoinPackedMatrix &matrix, const double *collb, const double *colub, const double *obj, const double *rowlb, const double *rowub, const double *rowObjective=NULL) |
| Loads a problem (the constraints on the rows are given by lower and upper bounds). More... | |
| void | loadProblem (const int numcols, const int numrows, const CoinBigIndex *start, const int *index, const double *value, const double *collb, const double *colub, const double *obj, const double *rowlb, const double *rowub, const double *rowObjective=NULL) |
| Just like the other loadProblem() method except that the matrix is given in a standard column major ordered format (without gaps). More... | |
| int | loadProblem (CoinModel &modelObject, bool tryPlusMinusOne=false) |
| This loads a model from a coinModel object - returns number of errors. More... | |
| void | loadProblem (const int numcols, const int numrows, const CoinBigIndex *start, const int *index, const double *value, const int *length, const double *collb, const double *colub, const double *obj, const double *rowlb, const double *rowub, const double *rowObjective=NULL) |
| This one is for after presolve to save memory. More... | |
| void | loadQuadraticObjective (const int numberColumns, const CoinBigIndex *start, const int *column, const double *element) |
| Load up quadratic objective. More... | |
| void | loadQuadraticObjective (const CoinPackedMatrix &matrix) |
| Loads a problem (the constraints on the rows are given by lower and upper bounds). More... | |
| void | deleteQuadraticObjective () |
| Get rid of quadratic objective. More... | |
| void | setRowObjective (const double *rowObjective) |
| This just loads up a row objective. More... | |
| int | readMps (const char *filename, bool keepNames=false, bool ignoreErrors=false) |
| Read an mps file from the given filename. More... | |
| int | readGMPL (const char *filename, const char *dataName, bool keepNames=false) |
| Read GMPL files from the given filenames. More... | |
| void | copyInIntegerInformation (const char *information) |
| Copy in integer informations. More... | |
| void | deleteIntegerInformation () |
| Drop integer informations. More... | |
| void | setContinuous (int index) |
| Set the index-th variable to be a continuous variable. More... | |
| void | setInteger (int index) |
| Set the index-th variable to be an integer variable. More... | |
| bool | isInteger (int index) const |
| Return true if the index-th variable is an integer variable. More... | |
| void | resize (int newNumberRows, int newNumberColumns) |
| Resizes rim part of model. More... | |
| void | deleteRows (int number, const int *which) |
| Deletes rows. More... | |
| void | addRow (int numberInRow, const int *columns, const double *elements, double rowLower=-COIN_DBL_MAX, double rowUpper=COIN_DBL_MAX) |
| Add one row. More... | |
| void | addRows (int number, const double *rowLower, const double *rowUpper, const CoinBigIndex *rowStarts, const int *columns, const double *elements) |
| Add rows. More... | |
| void | addRows (int number, const double *rowLower, const double *rowUpper, const CoinBigIndex *rowStarts, const int *rowLengths, const int *columns, const double *elements) |
| Add rows. More... | |
| void | addRows (int number, const double *rowLower, const double *rowUpper, const CoinPackedVectorBase *const *rows) |
| Loads a problem (the constraints on the rows are given by lower and upper bounds). More... | |
| int | addRows (const CoinBuild &buildObject, bool tryPlusMinusOne=false, bool checkDuplicates=true) |
| Add rows from a build object. More... | |
| int | addRows (CoinModel &modelObject, bool tryPlusMinusOne=false, bool checkDuplicates=true) |
| Add rows from a model object. More... | |
| void | deleteColumns (int number, const int *which) |
| Deletes columns. More... | |
| void | deleteRowsAndColumns (int numberRows, const int *whichRows, int numberColumns, const int *whichColumns) |
| Deletes rows AND columns (keeps old sizes) More... | |
| void | addColumn (int numberInColumn, const int *rows, const double *elements, double columnLower=0.0, double columnUpper=COIN_DBL_MAX, double objective=0.0) |
| Add one column. More... | |
| void | addColumns (int number, const double *columnLower, const double *columnUpper, const double *objective, const CoinBigIndex *columnStarts, const int *rows, const double *elements) |
| Add columns. More... | |
| void | addColumns (int number, const double *columnLower, const double *columnUpper, const double *objective, const CoinBigIndex *columnStarts, const int *columnLengths, const int *rows, const double *elements) |
| Loads a problem (the constraints on the rows are given by lower and upper bounds). More... | |
| void | addColumns (int number, const double *columnLower, const double *columnUpper, const double *objective, const CoinPackedVectorBase *const *columns) |
| Loads a problem (the constraints on the rows are given by lower and upper bounds). More... | |
| int | addColumns (const CoinBuild &buildObject, bool tryPlusMinusOne=false, bool checkDuplicates=true) |
| Add columns from a build object If tryPlusMinusOne then will try adding as +-1 matrix if no matrix exists. More... | |
| int | addColumns (CoinModel &modelObject, bool tryPlusMinusOne=false, bool checkDuplicates=true) |
| Add columns from a model object. More... | |
| void | modifyCoefficient (int row, int column, double newElement, bool keepZero=false) |
| Modify one element of a matrix. More... | |
| void | chgRowLower (const double *rowLower) |
| Change row lower bounds. More... | |
| void | chgRowUpper (const double *rowUpper) |
| Change row upper bounds. More... | |
| void | chgColumnLower (const double *columnLower) |
| Change column lower bounds. More... | |
| void | chgColumnUpper (const double *columnUpper) |
| Change column upper bounds. More... | |
| void | chgObjCoefficients (const double *objIn) |
| Change objective coefficients. More... | |
| void | borrowModel (ClpModel &otherModel) |
| Borrow model. More... | |
| void | returnModel (ClpModel &otherModel) |
| Return model - nulls all arrays so can be deleted safely also updates any scalars. More... | |
| void | createEmptyMatrix () |
| Create empty ClpPackedMatrix. More... | |
| CoinBigIndex | cleanMatrix (double threshold=1.0e-20) |
| Really clean up matrix (if ClpPackedMatrix). More... | |
| void | copy (const ClpMatrixBase *from, ClpMatrixBase *&to) |
| Copy contents - resizing if necessary - otherwise re-use memory. More... | |
| void | dropNames () |
| Drops names - makes lengthnames 0 and names empty. More... | |
| void | copyNames (const std::vector< std::string > &rowNames, const std::vector< std::string > &columnNames) |
| Copies in names. More... | |
| void | copyRowNames (const std::vector< std::string > &rowNames, int first, int last) |
| Copies in Row names - modifies names first .. last-1. More... | |
| void | copyColumnNames (const std::vector< std::string > &columnNames, int first, int last) |
| Copies in Column names - modifies names first .. last-1. More... | |
| void | copyRowNames (const char *const *rowNames, int first, int last) |
| Copies in Row names - modifies names first .. last-1. More... | |
| void | copyColumnNames (const char *const *columnNames, int first, int last) |
| Copies in Column names - modifies names first .. last-1. More... | |
| void | setRowName (int rowIndex, std::string &name) |
| Set name of row. More... | |
| void | setColumnName (int colIndex, std::string &name) |
| Set name of col. More... | |
| int | findNetwork (char *rotate, double fractionNeeded=0.75) |
| Find a network subset. More... | |
| CoinModel * | createCoinModel () const |
| This creates a coinModel object. More... | |
| int | writeMps (const char *filename, int formatType=0, int numberAcross=2, double objSense=0.0) const |
| Write the problem in MPS format to the specified file. More... | |
| int | numberRows () const |
| Number of rows. More... | |
| int | getNumRows () const |
| Number of rows. More... | |
| int | getNumCols () const |
| Number of columns. More... | |
| int | numberColumns () const |
| Number of rows. More... | |
| double | primalTolerance () const |
| Primal tolerance to use. More... | |
| void | setPrimalTolerance (double value) |
| Number of rows. More... | |
| double | dualTolerance () const |
| Dual tolerance to use. More... | |
| void | setDualTolerance (double value) |
| Number of rows. More... | |
| double | primalObjectiveLimit () const |
| Primal objective limit. More... | |
| void | setPrimalObjectiveLimit (double value) |
| Number of rows. More... | |
| double | dualObjectiveLimit () const |
| Dual objective limit. More... | |
| void | setDualObjectiveLimit (double value) |
| Number of rows. More... | |
| double | objectiveOffset () const |
| Objective offset. More... | |
| void | setObjectiveOffset (double value) |
| Number of rows. More... | |
| double | presolveTolerance () const |
| Presolve tolerance to use. More... | |
| const std::string & | problemName () const |
| Number of rows. More... | |
| int | numberIterations () const |
| Number of iterations. More... | |
| int | getIterationCount () const |
| Number of rows. More... | |
| void | setNumberIterations (int numberIterationsNew) |
| Number of rows. More... | |
| int | solveType () const |
| Solve type - 1 simplex, 2 simplex interface, 3 Interior. More... | |
| void | setSolveType (int type) |
| Number of rows. More... | |
| int | maximumIterations () const |
| Maximum number of iterations. More... | |
| void | setMaximumIterations (int value) |
| Number of rows. More... | |
| double | maximumSeconds () const |
| Maximum time in seconds (from when set called) More... | |
| void | setMaximumSeconds (double value) |
| Number of rows. More... | |
| void | setMaximumWallSeconds (double value) |
| Number of rows. More... | |
| bool | hitMaximumIterations () const |
| Returns true if hit maximum iterations (or time) More... | |
| int | status () const |
| Status of problem: -1 - unknown e.g. More... | |
| int | problemStatus () const |
| Number of rows. More... | |
| void | setProblemStatus (int problemStatusNew) |
| Set problem status. More... | |
| int | secondaryStatus () const |
| Secondary status of problem - may get extended 0 - none 1 - primal infeasible because dual limit reached OR (probably primal infeasible but can't prove it - main status was 4) 2 - scaled problem optimal - unscaled problem has primal infeasibilities 3 - scaled problem optimal - unscaled problem has dual infeasibilities 4 - scaled problem optimal - unscaled problem has primal and dual infeasibilities 5 - giving up in primal with flagged variables 6 - failed due to empty problem check 7 - postSolve says not optimal 8 - failed due to bad element check 9 - status was 3 and stopped on time 10 - status was 3 but stopped as primal feasible 100 up - translation of enum from ClpEventHandler. More... | |
| void | setSecondaryStatus (int newstatus) |
| Number of rows. More... | |
| bool | isAbandoned () const |
| Are there a numerical difficulties? More... | |
| bool | isProvenOptimal () const |
| Is optimality proven? More... | |
| bool | isProvenPrimalInfeasible () const |
| Is primal infeasiblity proven? More... | |
| bool | isProvenDualInfeasible () const |
| Is dual infeasiblity proven? More... | |
| bool | isPrimalObjectiveLimitReached () const |
| Is the given primal objective limit reached? More... | |
| bool | isDualObjectiveLimitReached () const |
| Is the given dual objective limit reached? More... | |
| bool | isIterationLimitReached () const |
| Iteration limit reached? More... | |
| double | optimizationDirection () const |
| Direction of optimization (1 - minimize, -1 - maximize, 0 - ignore. More... | |
| double | getObjSense () const |
| Number of rows. More... | |
| void | setOptimizationDirection (double value) |
| Number of rows. More... | |
| double * | primalRowSolution () const |
| Primal row solution. More... | |
| const double * | getRowActivity () const |
| Number of rows. More... | |
| double * | primalColumnSolution () const |
| Primal column solution. More... | |
| const double * | getColSolution () const |
| Number of rows. More... | |
| void | setColSolution (const double *input) |
| Number of rows. More... | |
| double * | dualRowSolution () const |
| Dual row solution. More... | |
| const double * | getRowPrice () const |
| Number of rows. More... | |
| double * | dualColumnSolution () const |
| Reduced costs. More... | |
| const double * | getReducedCost () const |
| Number of rows. More... | |
| double * | rowLower () const |
| Row lower. More... | |
| const double * | getRowLower () const |
| Number of rows. More... | |
| double * | rowUpper () const |
| Row upper. More... | |
| const double * | getRowUpper () const |
| Number of rows. More... | |
| void | setObjectiveCoefficient (int elementIndex, double elementValue) |
| Set an objective function coefficient. More... | |
| void | setObjCoeff (int elementIndex, double elementValue) |
| Set an objective function coefficient. More... | |
| void | setColumnLower (int elementIndex, double elementValue) |
| Set a single column lower bound Use -DBL_MAX for -infinity. More... | |
| void | setColumnUpper (int elementIndex, double elementValue) |
| Set a single column upper bound Use DBL_MAX for infinity. More... | |
| void | setColumnBounds (int elementIndex, double lower, double upper) |
| Set a single column lower and upper bound. More... | |
| void | setColumnSetBounds (const int *indexFirst, const int *indexLast, const double *boundList) |
| Set the bounds on a number of columns simultaneously The default implementation just invokes setColLower() and setColUpper() over and over again. More... | |
| void | setColLower (int elementIndex, double elementValue) |
| Set a single column lower bound Use -DBL_MAX for -infinity. More... | |
| void | setColUpper (int elementIndex, double elementValue) |
| Set a single column upper bound Use DBL_MAX for infinity. More... | |
| void | setColBounds (int elementIndex, double lower, double upper) |
| Set a single column lower and upper bound. More... | |
| void | setColSetBounds (const int *indexFirst, const int *indexLast, const double *boundList) |
| Set the bounds on a number of columns simultaneously More... | |
| void | setRowLower (int elementIndex, double elementValue) |
| Set a single row lower bound Use -DBL_MAX for -infinity. More... | |
| void | setRowUpper (int elementIndex, double elementValue) |
| Set a single row upper bound Use DBL_MAX for infinity. More... | |
| void | setRowBounds (int elementIndex, double lower, double upper) |
| Set a single row lower and upper bound. More... | |
| void | setRowSetBounds (const int *indexFirst, const int *indexLast, const double *boundList) |
| Set the bounds on a number of rows simultaneously More... | |
| void | passInMessageHandler (CoinMessageHandler *handler) |
| Pass in Message handler (not deleted at end) More... | |
| CoinMessageHandler * | pushMessageHandler (CoinMessageHandler *handler, bool &oldDefault) |
| Pass in Message handler (not deleted at end) and return current. More... | |
| void | popMessageHandler (CoinMessageHandler *oldHandler, bool oldDefault) |
| back to previous message handler More... | |
| void | newLanguage (CoinMessages::Language language) |
| Set language. More... | |
| void | setLanguage (CoinMessages::Language language) |
| Pass in Message handler (not deleted at end) More... | |
| void | setDefaultMessageHandler () |
| Overrides message handler with a default one. More... | |
| CoinMessageHandler * | messageHandler () const |
| Return handler. More... | |
| CoinMessages | messages () const |
| Return messages. More... | |
| CoinMessages * | messagesPointer () |
| Return pointer to messages. More... | |
| CoinMessages | coinMessages () const |
| Return Coin messages. More... | |
| CoinMessages * | coinMessagesPointer () |
| Return pointer to Coin messages. More... | |
| void | setLogLevel (int value) |
| Amount of print out: 0 - none 1 - just final 2 - just factorizations 3 - as 2 plus a bit more 4 - verbose above that 8,16,32 etc just for selective debug. More... | |
| int | logLevel () const |
| Pass in Message handler (not deleted at end) More... | |
| bool | defaultHandler () const |
| Return true if default handler. More... | |
| void | passInEventHandler (const ClpEventHandler *eventHandler) |
| Pass in Event handler (cloned and deleted at end) More... | |
| ClpEventHandler * | eventHandler () const |
| Event handler. More... | |
| CoinThreadRandom * | randomNumberGenerator () |
| Thread specific random number generator. More... | |
| CoinThreadRandom & | mutableRandomNumberGenerator () |
| Thread specific random number generator. More... | |
| void | setRandomSeed (int value) |
| Set seed for thread specific random number generator. More... | |
| int | lengthNames () const |
| length of names (0 means no names0 More... | |
| void | setLengthNames (int value) |
| length of names (0 means no names0 More... | |
| const std::vector< std::string > * | rowNames () const |
| Row names. More... | |
| const std::string & | rowName (int iRow) const |
| Pass in Message handler (not deleted at end) More... | |
| std::string | getRowName (int iRow) const |
| Return name or Rnnnnnnn. More... | |
| const std::vector< std::string > * | columnNames () const |
| Column names. More... | |
| const std::string & | columnName (int iColumn) const |
| Pass in Message handler (not deleted at end) More... | |
| std::string | getColumnName (int iColumn) const |
| Return name or Cnnnnnnn. More... | |
| ClpObjective * | objectiveAsObject () const |
| Objective methods. More... | |
| void | setObjective (ClpObjective *objective) |
| Pass in Message handler (not deleted at end) More... | |
| void | setObjectivePointer (ClpObjective *newobjective) |
| Pass in Message handler (not deleted at end) More... | |
| int | emptyProblem (int *infeasNumber=NULL, double *infeasSum=NULL, bool printMessage=true) |
| Solve a problem with no elements - return status and dual and primal infeasibilites. More... | |
| void | times (double scalar, const double *x, double *y) const |
Return y + A * x * scalar in y. More... | |
| void | transposeTimes (double scalar, const double *x, double *y) const |
Return y + x * scalar * A in y. More... | |
| bool | setIntParam (ClpIntParam key, int value) |
| Set an integer parameter. More... | |
| bool | setDblParam (ClpDblParam key, double value) |
| Set an double parameter. More... | |
| bool | setStrParam (ClpStrParam key, const std::string &value) |
| Set an string parameter. More... | |
| bool | getIntParam (ClpIntParam key, int &value) const |
| Set an integer parameter. More... | |
| bool | getDblParam (ClpDblParam key, double &value) const |
| Set an integer parameter. More... | |
| bool | getStrParam (ClpStrParam key, std::string &value) const |
| Set an integer parameter. More... | |
| void | generateCpp (FILE *fp) |
| Create C++ lines to get to current state. More... | |
| unsigned int | specialOptions () const |
| For advanced options 1 - Don't keep changing infeasibility weight 2 - Keep nonLinearCost round solves 4 - Force outgoing variables to exact bound (primal) 8 - Safe to use dense initial factorization 16 -Just use basic variables for operation if column generation 32 -Create ray even in BAB 64 -Treat problem as feasible until last minute (i.e. More... | |
| void | setSpecialOptions (unsigned int value) |
| Set an integer parameter. More... | |
| bool | inCbcBranchAndBound () const |
| Set an integer parameter. More... | |
Public Attributes inherited from ClpSimplex | |
| int | spareIntArray_ [4] |
| Spare int array for passing information [0]!=0 switches on. More... | |
| double | spareDoubleArray_ [4] |
| Spare double array for passing information [0]!=0 switches on. More... | |
Protected Member Functions inherited from ClpSimplex | |
| int | gutsOfSolution (double *givenDuals, const double *givenPrimals, bool valuesPass=false) |
| May change basis and then returns number changed. More... | |
| void | gutsOfDelete (int type) |
| Does most of deletion (0 = all, 1 = most, 2 most + factorization) More... | |
| void | gutsOfCopy (const ClpSimplex &rhs) |
| Does most of copying. More... | |
| bool | createRim (int what, bool makeRowCopy=false, int startFinishOptions=0) |
| puts in format I like (rowLower,rowUpper) also see StandardMatrix 1 bit does rows (now and columns), (2 bit does column bounds), 4 bit does objective(s). More... | |
| void | createRim1 (bool initial) |
| Does rows and columns. More... | |
| void | createRim4 (bool initial) |
| Does objective. More... | |
| void | createRim5 (bool initial) |
| Does rows and columns and objective. More... | |
| void | deleteRim (int getRidOfFactorizationData=2) |
| releases above arrays and does solution scaling out. More... | |
| bool | sanityCheck () |
| Sanity check on input rim data (after scaling) - returns true if okay. More... | |
| int | housekeeping (double objectiveChange) |
| This does basis housekeeping and does values for in/out variables. More... | |
| void | checkPrimalSolution (const double *rowActivities=NULL, const double *columnActivies=NULL) |
| This sets largest infeasibility and most infeasible and sum and number of infeasibilities (Primal) More... | |
| void | checkDualSolution () |
| This sets largest infeasibility and most infeasible and sum and number of infeasibilities (Dual) More... | |
| void | checkBothSolutions () |
| This sets sum and number of infeasibilities (Dual and Primal) More... | |
| double | scaleObjective (double value) |
| If input negative scales objective so maximum <= -value and returns scale factor used. More... | |
| int | solveDW (CoinStructuredModel *model, ClpSolve &options) |
| Solve using Dantzig-Wolfe decomposition and maybe in parallel. More... | |
| int | solveBenders (CoinStructuredModel *model, ClpSolve &options) |
| Solve using Benders decomposition and maybe in parallel. More... | |
Protected Member Functions inherited from ClpModel | |
| void | gutsOfDelete (int type) |
| Does most of deletion (0 = all, 1 = most) More... | |
| void | gutsOfCopy (const ClpModel &rhs, int trueCopy=1) |
| Does most of copying If trueCopy 0 then just points to arrays If -1 leaves as much as possible. More... | |
| void | getRowBound (int iRow, double &lower, double &upper) const |
| gets lower and upper bounds on rows More... | |
| void | gutsOfLoadModel (int numberRows, int numberColumns, const double *collb, const double *colub, const double *obj, const double *rowlb, const double *rowub, const double *rowObjective=NULL) |
| puts in format I like - 4 array matrix - may make row copy More... | |
| void | gutsOfScaling () |
| Does much of scaling. More... | |
| double | rawObjectiveValue () const |
| Objective value - always minimize. More... | |
| bool | permanentArrays () const |
| If we are using maximumRows_ and Columns_. More... | |
| void | startPermanentArrays () |
| Start using maximumRows_ and Columns_. More... | |
| void | stopPermanentArrays () |
| Stop using maximumRows_ and Columns_. More... | |
| const char *const * | rowNamesAsChar () const |
| Create row names as char **. More... | |
| const char *const * | columnNamesAsChar () const |
| Create column names as char **. More... | |
| void | deleteNamesAsChar (const char *const *names, int number) const |
| Delete char * version of names. More... | |
| void | onStopped () |
| On stopped - sets secondary status. More... | |
Protected Attributes inherited from ClpSimplex | |
| double | bestPossibleImprovement_ |
| Best possible improvement using djs (primal) or obj change by flipping bounds to make dual feasible (dual) More... | |
| double | zeroTolerance_ |
| Zero tolerance. More... | |
| int | columnPrimalSequence_ |
| Sequence of worst (-1 if feasible) More... | |
| int | rowPrimalSequence_ |
| Sequence of worst (-1 if feasible) More... | |
| double | bestObjectiveValue_ |
| "Best" objective value More... | |
| int | moreSpecialOptions_ |
| More special options - see set for details. More... | |
| int | baseIteration_ |
| Iteration when we entered dual or primal. More... | |
| int | vectorMode_ |
| Vector mode - try and use vector instructions. More... | |
| double | primalToleranceToGetOptimal_ |
| Primal tolerance needed to make dual feasible (<largeTolerance) More... | |
| double | largeValue_ |
| Large bound value (for complementarity etc) More... | |
| double | largestPrimalError_ |
| Largest error on Ax-b. More... | |
| double | largestDualError_ |
| Largest error on basic duals. More... | |
| double | alphaAccuracy_ |
| For computing whether to re-factorize. More... | |
| double | dualBound_ |
| Dual bound. More... | |
| double | alpha_ |
| Alpha (pivot element) More... | |
| double | theta_ |
| Theta (pivot change) More... | |
| double | lowerIn_ |
| Lower Bound on In variable. More... | |
| double | valueIn_ |
| Value of In variable. More... | |
| double | upperIn_ |
| Upper Bound on In variable. More... | |
| double | dualIn_ |
| Reduced cost of In variable. More... | |
| double | lowerOut_ |
| Lower Bound on Out variable. More... | |
| double | valueOut_ |
| Value of Out variable. More... | |
| double | upperOut_ |
| Upper Bound on Out variable. More... | |
| double | dualOut_ |
| Infeasibility (dual) or ? (primal) of Out variable. More... | |
| double | dualTolerance_ |
| Current dual tolerance for algorithm. More... | |
| double | primalTolerance_ |
| Current primal tolerance for algorithm. More... | |
| double | sumDualInfeasibilities_ |
| Sum of dual infeasibilities. More... | |
| double | sumPrimalInfeasibilities_ |
| Sum of primal infeasibilities. More... | |
| double | infeasibilityCost_ |
| Weight assigned to being infeasible in primal. More... | |
| double | sumOfRelaxedDualInfeasibilities_ |
| Sum of Dual infeasibilities using tolerance based on error in duals. More... | |
| double | sumOfRelaxedPrimalInfeasibilities_ |
| Sum of Primal infeasibilities using tolerance based on error in primals. More... | |
| double | acceptablePivot_ |
| Acceptable pivot value just after factorization. More... | |
| double | minimumPrimalTolerance_ |
| Minimum primal tolerance. More... | |
| double | averageInfeasibility_ [CLP_INFEAS_SAVE] |
| Best possible improvement using djs (primal) or obj change by flipping bounds to make dual feasible (dual) More... | |
| double * | lower_ |
| Working copy of lower bounds (Owner of arrays below) More... | |
| double * | rowLowerWork_ |
| Row lower bounds - working copy. More... | |
| double * | columnLowerWork_ |
| Column lower bounds - working copy. More... | |
| double * | upper_ |
| Working copy of upper bounds (Owner of arrays below) More... | |
| double * | rowUpperWork_ |
| Row upper bounds - working copy. More... | |
| double * | columnUpperWork_ |
| Column upper bounds - working copy. More... | |
| double * | cost_ |
| Working copy of objective (Owner of arrays below) More... | |
| double * | rowObjectiveWork_ |
| Row objective - working copy. More... | |
| double * | objectiveWork_ |
| Column objective - working copy. More... | |
| CoinIndexedVector * | rowArray_ [6] |
| Useful row length arrays. More... | |
| CoinIndexedVector * | columnArray_ [6] |
| Useful column length arrays. More... | |
| int | sequenceIn_ |
| Sequence of In variable. More... | |
| int | directionIn_ |
| Direction of In, 1 going up, -1 going down, 0 not a clue. More... | |
| int | sequenceOut_ |
| Sequence of Out variable. More... | |
| int | directionOut_ |
| Direction of Out, 1 to upper bound, -1 to lower bound, 0 - superbasic. More... | |
| int | pivotRow_ |
| Pivot Row. More... | |
| int | lastGoodIteration_ |
| Last good iteration (immediately after a re-factorization) More... | |
| double * | dj_ |
| Working copy of reduced costs (Owner of arrays below) More... | |
| double * | rowReducedCost_ |
| Reduced costs of slacks not same as duals (or - duals) More... | |
| double * | reducedCostWork_ |
| Possible scaled reduced costs. More... | |
| double * | solution_ |
| Working copy of primal solution (Owner of arrays below) More... | |
| double * | rowActivityWork_ |
| Row activities - working copy. More... | |
| double * | columnActivityWork_ |
| Column activities - working copy. More... | |
| int | numberDualInfeasibilities_ |
| Number of dual infeasibilities. More... | |
| int | numberDualInfeasibilitiesWithoutFree_ |
| Number of dual infeasibilities (without free) More... | |
| int | numberPrimalInfeasibilities_ |
| Number of primal infeasibilities. More... | |
| int | numberRefinements_ |
| How many iterative refinements to do. More... | |
| ClpDualRowPivot * | dualRowPivot_ |
| dual row pivot choice More... | |
| ClpPrimalColumnPivot * | primalColumnPivot_ |
| primal column pivot choice More... | |
| int * | pivotVariable_ |
| Basic variables pivoting on which rows. More... | |
| ClpFactorization * | factorization_ |
| factorization More... | |
| double * | savedSolution_ |
| Saved version of solution. More... | |
| int | numberTimesOptimal_ |
| Number of times code has tentatively thought optimal. More... | |
| ClpDisasterHandler * | disasterArea_ |
| Disaster handler. More... | |
| int | changeMade_ |
| If change has been made (first attempt at stopping looping) More... | |
| int | algorithm_ |
| Algorithm >0 == Primal, <0 == Dual. More... | |
| int | forceFactorization_ |
| Now for some reliability aids This forces re-factorization early. More... | |
| int | perturbation_ |
| Perturbation: -50 to +50 - perturb by this power of ten (-6 sounds good) 100 - auto perturb if takes too long (1.0e-6 largest nonzero) 101 - we are perturbed 102 - don't try perturbing again default is 100. More... | |
| unsigned char * | saveStatus_ |
| Saved status regions. More... | |
| ClpNonLinearCost * | nonLinearCost_ |
| Very wasteful way of dealing with infeasibilities in primal. More... | |
| int | lastBadIteration_ |
| So we know when to be cautious. More... | |
| int | lastFlaggedIteration_ |
| So we know when to open up again. More... | |
| int | numberFake_ |
| Can be used for count of fake bounds (dual) or fake costs (primal) More... | |
| int | numberChanged_ |
| Can be used for count of changed costs (dual) or changed bounds (primal) More... | |
| int | progressFlag_ |
| Progress flag - at present 0 bit says artificials out, 1 free in. More... | |
| int | firstFree_ |
| First free/super-basic variable (-1 if none) More... | |
| int | numberExtraRows_ |
| Number of extra rows. More... | |
| int | maximumBasic_ |
| Maximum number of basic variables - can be more than number of rows if GUB. More... | |
| int | dontFactorizePivots_ |
| If may skip final factorize then allow up to this pivots (default 20) More... | |
| double | incomingInfeasibility_ |
| For advanced use. More... | |
| double | allowedInfeasibility_ |
| Best possible improvement using djs (primal) or obj change by flipping bounds to make dual feasible (dual) More... | |
| int | automaticScale_ |
| Automatic scaling of objective and rhs and bounds. More... | |
| int | maximumPerturbationSize_ |
| Maximum perturbation array size (take out when code rewritten) More... | |
| double * | perturbationArray_ |
| Perturbation array (maximumPerturbationSize_) More... | |
| ClpSimplex * | baseModel_ |
| A copy of model with certain state - normally without cuts. More... | |
| ClpSimplexProgress | progress_ |
| For dealing with all issues of cycling etc. More... | |
| int | numberDegeneratePivots_ |
| Number of degenerate pivots since last perturbed. More... | |
Protected Attributes inherited from ClpModel | |
| double | optimizationDirection_ |
| Direction of optimization (1 - minimize, -1 - maximize, 0 - ignore. More... | |
| double | dblParam_ [ClpLastDblParam] |
| Array of double parameters. More... | |
| double | objectiveValue_ |
| Objective value. More... | |
| double | smallElement_ |
| Small element value. More... | |
| double | objectiveScale_ |
| Scaling of objective. More... | |
| double | rhsScale_ |
| Scaling of rhs and bounds. More... | |
| int | numberRows_ |
| Number of rows. More... | |
| int | numberColumns_ |
| Number of columns. More... | |
| double * | rowActivity_ |
| Row activities. More... | |
| double * | columnActivity_ |
| Column activities. More... | |
| double * | dual_ |
| Duals. More... | |
| double * | reducedCost_ |
| Reduced costs. More... | |
| double * | rowLower_ |
| Row lower. More... | |
| double * | rowUpper_ |
| Row upper. More... | |
| ClpObjective * | objective_ |
| Objective. More... | |
| double * | rowObjective_ |
| Row Objective (? sign) - may be NULL. More... | |
| double * | columnLower_ |
| Column Lower. More... | |
| double * | columnUpper_ |
| Column Upper. More... | |
| ClpMatrixBase * | matrix_ |
| Packed matrix. More... | |
| ClpMatrixBase * | rowCopy_ |
| Row copy if wanted. More... | |
| ClpPackedMatrix * | scaledMatrix_ |
| Scaled packed matrix. More... | |
| double * | ray_ |
| Infeasible/unbounded ray. More... | |
| double * | rowScale_ |
| Row scale factors for matrix. More... | |
| double * | columnScale_ |
| Column scale factors. More... | |
| double * | inverseRowScale_ |
| Inverse row scale factors for matrix (end of rowScale_) More... | |
| double * | inverseColumnScale_ |
| Inverse column scale factors for matrix (end of columnScale_) More... | |
| int | scalingFlag_ |
| Scale flag, 0 none, 1 equilibrium, 2 geometric, 3, auto, 4 dynamic, 5 geometric on rows. More... | |
| unsigned char * | status_ |
| Status (i.e. More... | |
| char * | integerType_ |
| Integer information. More... | |
| void * | userPointer_ |
| User pointer for whatever reason. More... | |
| ClpTrustedData * | trustedUserPointer_ |
| Trusted user pointer e.g. for heuristics. More... | |
| int | intParam_ [ClpLastIntParam] |
| Array of integer parameters. More... | |
| int | numberIterations_ |
| Number of iterations. More... | |
| int | solveType_ |
| Solve type - 1 simplex, 2 simplex interface, 3 Interior. More... | |
| unsigned int | whatsChanged_ |
| Direction of optimization (1 - minimize, -1 - maximize, 0 - ignore. More... | |
| int | problemStatus_ |
| Status of problem. More... | |
| int | secondaryStatus_ |
| Secondary status of problem. More... | |
| int | lengthNames_ |
| length of names (0 means no names) More... | |
| int | numberThreads_ |
| Number of threads (not very operational) More... | |
| unsigned int | specialOptions_ |
| For advanced options See get and set for meaning. More... | |
| CoinMessageHandler * | handler_ |
| Message handler. More... | |
| bool | defaultHandler_ |
| Flag to say if default handler (so delete) More... | |
| CoinThreadRandom | randomNumberGenerator_ |
| Thread specific random number generator. More... | |
| ClpEventHandler * | eventHandler_ |
| Event handler. More... | |
| std::vector< std::string > | rowNames_ |
| Row names. More... | |
| std::vector< std::string > | columnNames_ |
| Column names. More... | |
| CoinMessages | messages_ |
| Messages. More... | |
| CoinMessages | coinMessages_ |
| Coin messages. More... | |
| int | maximumColumns_ |
| Maximum number of columns in model. More... | |
| int | maximumRows_ |
| Maximum number of rows in model. More... | |
| int | maximumInternalColumns_ |
| Maximum number of columns (internal arrays) in model. More... | |
| int | maximumInternalRows_ |
| Maximum number of rows (internal arrays) in model. More... | |
| CoinPackedMatrix | baseMatrix_ |
| Base packed matrix. More... | |
| CoinPackedMatrix | baseRowCopy_ |
| Base row copy. More... | |
| double * | savedRowScale_ |
| Saved row scale factors for matrix. More... | |
| double * | savedColumnScale_ |
| Saved column scale factors. More... | |
| std::string | strParam_ [ClpLastStrParam] |
| Array of string parameters. More... | |
This is for Simplex stuff which is neither dual nor primal.
It inherits from ClpSimplex. It has no data of its own and is never created - only cast from a ClpSimplex object at algorithm time.
Definition at line 23 of file ClpSimplexOther.hpp.
| void ClpSimplexOther::dualRanging | ( | int | numberCheck, |
| const int * | which, | ||
| double * | costIncrease, | ||
| int * | sequenceIncrease, | ||
| double * | costDecrease, | ||
| int * | sequenceDecrease, | ||
| double * | valueIncrease = NULL, |
||
| double * | valueDecrease = NULL |
||
| ) |
Dual ranging.
This computes increase/decrease in cost for each given variable and corresponding sequence numbers which would change basis. Sequence numbers are 0..numberColumns and numberColumns.. for artificials/slacks. For non-basic variables the information is trivial to compute and the change in cost is just minus the reduced cost and the sequence number will be that of the non-basic variables. For basic variables a ratio test is between the reduced costs for non-basic variables and the row of the tableau corresponding to the basic variable. The increase/decrease value is always >= 0.0
Up to user to provide correct length arrays where each array is of length numberCheck. which contains list of variables for which information is desired. All other arrays will be filled in by function. If fifth entry in which is variable 7 then fifth entry in output arrays will be information for variable 7.
If valueIncrease/Decrease not NULL (both must be NULL or both non NULL) then these are filled with the value of variable if such a change in cost were made (the existing bounds are ignored)
When here - guaranteed optimal
| void ClpSimplexOther::primalRanging | ( | int | numberCheck, |
| const int * | which, | ||
| double * | valueIncrease, | ||
| int * | sequenceIncrease, | ||
| double * | valueDecrease, | ||
| int * | sequenceDecrease | ||
| ) |
Primal ranging.
This computes increase/decrease in value for each given variable and corresponding sequence numbers which would change basis. Sequence numbers are 0..numberColumns and numberColumns.. for artificials/slacks. This should only be used for non-basic variabls as otherwise information is pretty useless For basic variables the sequence number will be that of the basic variables.
Up to user to provide correct length arrays where each array is of length numberCheck. which contains list of variables for which information is desired. All other arrays will be filled in by function. If fifth entry in which is variable 7 then fifth entry in output arrays will be information for variable 7.
When here - guaranteed optimal
| int ClpSimplexOther::parametrics | ( | double | startingTheta, |
| double & | endingTheta, | ||
| double | reportIncrement, | ||
| const double * | changeLowerBound, | ||
| const double * | changeUpperBound, | ||
| const double * | changeLowerRhs, | ||
| const double * | changeUpperRhs, | ||
| const double * | changeObjective | ||
| ) |
Parametrics This is an initial slow version.
The code uses current bounds + theta * change (if change array not NULL) and similarly for objective. It starts at startingTheta and returns ending theta in endingTheta. If reportIncrement 0.0 it will report on any movement If reportIncrement >0.0 it will report at startingTheta+k*reportIncrement. If it can not reach input endingTheta return code will be 1 for infeasible, 2 for unbounded, if error on ranges -1, otherwise 0. Normal report is just theta and objective but if event handler exists it may do more On exit endingTheta is maximum reached (can be used for next startingTheta)
| int ClpSimplexOther::parametrics | ( | const char * | dataFile | ) |
Version of parametrics which reads from file See CbcClpParam.cpp for details of format Returns -2 if unable to open file.
| int ClpSimplexOther::parametrics | ( | double | startingTheta, |
| double & | endingTheta, | ||
| const double * | changeLowerBound, | ||
| const double * | changeUpperBound, | ||
| const double * | changeLowerRhs, | ||
| const double * | changeUpperRhs | ||
| ) |
Parametrics This is an initial slow version.
The code uses current bounds + theta * change (if change array not NULL) It starts at startingTheta and returns ending theta in endingTheta. If it can not reach input endingTheta return code will be 1 for infeasible, 2 for unbounded, if error on ranges -1, otherwise 0. Event handler may do more On exit endingTheta is maximum reached (can be used for next startingTheta)
| int ClpSimplexOther::parametricsObj | ( | double | startingTheta, |
| double & | endingTheta, | ||
| const double * | changeObjective | ||
| ) |
Dual ranging.
This computes increase/decrease in cost for each given variable and corresponding sequence numbers which would change basis. Sequence numbers are 0..numberColumns and numberColumns.. for artificials/slacks. For non-basic variables the information is trivial to compute and the change in cost is just minus the reduced cost and the sequence number will be that of the non-basic variables. For basic variables a ratio test is between the reduced costs for non-basic variables and the row of the tableau corresponding to the basic variable. The increase/decrease value is always >= 0.0
Up to user to provide correct length arrays where each array is of length numberCheck. which contains list of variables for which information is desired. All other arrays will be filled in by function. If fifth entry in which is variable 7 then fifth entry in output arrays will be information for variable 7.
If valueIncrease/Decrease not NULL (both must be NULL or both non NULL) then these are filled with the value of variable if such a change in cost were made (the existing bounds are ignored)
When here - guaranteed optimal
| double ClpSimplexOther::bestPivot | ( | bool | justColumns = false | ) |
Finds best possible pivot.
|
private |
Parametrics - inner loop This first attempt is when reportIncrement non zero and may not report endingTheta correctly If it can not reach input endingTheta return code will be 1 for infeasible, 2 for unbounded, otherwise 0.
Normal report is just theta and objective but if event handler exists it may do more
|
private |
Dual ranging.
This computes increase/decrease in cost for each given variable and corresponding sequence numbers which would change basis. Sequence numbers are 0..numberColumns and numberColumns.. for artificials/slacks. For non-basic variables the information is trivial to compute and the change in cost is just minus the reduced cost and the sequence number will be that of the non-basic variables. For basic variables a ratio test is between the reduced costs for non-basic variables and the row of the tableau corresponding to the basic variable. The increase/decrease value is always >= 0.0
Up to user to provide correct length arrays where each array is of length numberCheck. which contains list of variables for which information is desired. All other arrays will be filled in by function. If fifth entry in which is variable 7 then fifth entry in output arrays will be information for variable 7.
If valueIncrease/Decrease not NULL (both must be NULL or both non NULL) then these are filled with the value of variable if such a change in cost were made (the existing bounds are ignored)
When here - guaranteed optimal
|
private |
Dual ranging.
This computes increase/decrease in cost for each given variable and corresponding sequence numbers which would change basis. Sequence numbers are 0..numberColumns and numberColumns.. for artificials/slacks. For non-basic variables the information is trivial to compute and the change in cost is just minus the reduced cost and the sequence number will be that of the non-basic variables. For basic variables a ratio test is between the reduced costs for non-basic variables and the row of the tableau corresponding to the basic variable. The increase/decrease value is always >= 0.0
Up to user to provide correct length arrays where each array is of length numberCheck. which contains list of variables for which information is desired. All other arrays will be filled in by function. If fifth entry in which is variable 7 then fifth entry in output arrays will be information for variable 7.
If valueIncrease/Decrease not NULL (both must be NULL or both non NULL) then these are filled with the value of variable if such a change in cost were made (the existing bounds are ignored)
When here - guaranteed optimal
|
private |
Refactorizes if necessary Checks if finished.
Updates status.
type - 0 initial so set up save arrays etc
2 restoring from saved
|
private |
Dual ranging.
This computes increase/decrease in cost for each given variable and corresponding sequence numbers which would change basis. Sequence numbers are 0..numberColumns and numberColumns.. for artificials/slacks. For non-basic variables the information is trivial to compute and the change in cost is just minus the reduced cost and the sequence number will be that of the non-basic variables. For basic variables a ratio test is between the reduced costs for non-basic variables and the row of the tableau corresponding to the basic variable. The increase/decrease value is always >= 0.0
Up to user to provide correct length arrays where each array is of length numberCheck. which contains list of variables for which information is desired. All other arrays will be filled in by function. If fifth entry in which is variable 7 then fifth entry in output arrays will be information for variable 7.
If valueIncrease/Decrease not NULL (both must be NULL or both non NULL) then these are filled with the value of variable if such a change in cost were made (the existing bounds are ignored)
When here - guaranteed optimal
|
private |
This has the flow between re-factorizations.
Reasons to come out: -1 iterations etc -2 inaccuracy -3 slight inaccuracy (and done iterations) +0 looks optimal (might be unbounded - but we will investigate) +1 looks infeasible +3 max iterations
|
private |
Computes next theta and says if objective or bounds (0= bounds, 1 objective, -1 none).
theta is in theta_. type 1 bounds, 2 objective, 3 both.
|
private |
Dual ranging.
This computes increase/decrease in cost for each given variable and corresponding sequence numbers which would change basis. Sequence numbers are 0..numberColumns and numberColumns.. for artificials/slacks. For non-basic variables the information is trivial to compute and the change in cost is just minus the reduced cost and the sequence number will be that of the non-basic variables. For basic variables a ratio test is between the reduced costs for non-basic variables and the row of the tableau corresponding to the basic variable. The increase/decrease value is always >= 0.0
Up to user to provide correct length arrays where each array is of length numberCheck. which contains list of variables for which information is desired. All other arrays will be filled in by function. If fifth entry in which is variable 7 then fifth entry in output arrays will be information for variable 7.
If valueIncrease/Decrease not NULL (both must be NULL or both non NULL) then these are filled with the value of variable if such a change in cost were made (the existing bounds are ignored)
When here - guaranteed optimal
|
private |
Dual ranging.
This computes increase/decrease in cost for each given variable and corresponding sequence numbers which would change basis. Sequence numbers are 0..numberColumns and numberColumns.. for artificials/slacks. For non-basic variables the information is trivial to compute and the change in cost is just minus the reduced cost and the sequence number will be that of the non-basic variables. For basic variables a ratio test is between the reduced costs for non-basic variables and the row of the tableau corresponding to the basic variable. The increase/decrease value is always >= 0.0
Up to user to provide correct length arrays where each array is of length numberCheck. which contains list of variables for which information is desired. All other arrays will be filled in by function. If fifth entry in which is variable 7 then fifth entry in output arrays will be information for variable 7.
If valueIncrease/Decrease not NULL (both must be NULL or both non NULL) then these are filled with the value of variable if such a change in cost were made (the existing bounds are ignored)
When here - guaranteed optimal
|
private |
Restores bound to original bound.
|
private |
Compute new rowLower_ etc (return negative if infeasible - otherwise largest change)
|
private |
Redo lower_ from rowLower_ etc.
|
private |
Row array has row part of pivot row Column array has column part.
This is used in dual ranging
|
private |
Row array has pivot column This is used in primal ranging.
|
private |
Returns new value of whichOther when whichIn enters basis.
| int ClpSimplexOther::writeBasis | ( | const char * | filename, |
| bool | writeValues = false, |
||
| int | formatType = 0 |
||
| ) | const |
Write the basis in MPS format to the specified file.
If writeValues true writes values of structurals (and adds VALUES to end of NAME card)
Row and column names may be null. formatType is
Returns non-zero on I/O error
| int ClpSimplexOther::readBasis | ( | const char * | filename | ) |
Read a basis from the given filename.
| ClpSimplex* ClpSimplexOther::dualOfModel | ( | double | fractionRowRanges = 1.0, |
| double | fractionColumnRanges = 1.0 |
||
| ) | const |
Creates dual of a problem if looks plausible (defaults will always create model) fractionRowRanges is fraction of rows allowed to have ranges fractionColumnRanges is fraction of columns allowed to have ranges.
| int ClpSimplexOther::restoreFromDual | ( | const ClpSimplex * | dualProblem, |
| bool | checkAccuracy = false |
||
| ) |
Restores solution from dualized problem non-zero return code indicates minor problems.
| int ClpSimplexOther::setInDual | ( | ClpSimplex * | dualProblem | ) |
Sets solution in dualized problem non-zero return code indicates minor problems.
| ClpSimplex* ClpSimplexOther::crunch | ( | double * | rhs, |
| int * | whichRows, | ||
| int * | whichColumns, | ||
| int & | nBound, | ||
| bool | moreBounds = false, |
||
| bool | tightenBounds = false |
||
| ) |
Does very cursory presolve.
rhs is numberRows, whichRows is 3*numberRows and whichColumns is 2*numberColumns.
| void ClpSimplexOther::afterCrunch | ( | const ClpSimplex & | small, |
| const int * | whichRows, | ||
| const int * | whichColumns, | ||
| int | nBound | ||
| ) |
After very cursory presolve.
rhs is numberRows, whichRows is 3*numberRows and whichColumns is 2*numberColumns.
| ClpSimplex* ClpSimplexOther::gubVersion | ( | int * | whichRows, |
| int * | whichColumns, | ||
| int | neededGub, | ||
| int | factorizationFrequency = 50 |
||
| ) |
Returns gub version of model or NULL whichRows has to be numberRows whichColumns has to be numberRows+numberColumns.
| void ClpSimplexOther::setGubBasis | ( | ClpSimplex & | original, |
| const int * | whichRows, | ||
| const int * | whichColumns | ||
| ) |
Sets basis from original.
| void ClpSimplexOther::getGubBasis | ( | ClpSimplex & | original, |
| const int * | whichRows, | ||
| const int * | whichColumns | ||
| ) | const |
Restores basis to original.
| void ClpSimplexOther::cleanupAfterPostsolve | ( | ) |
Quick try at cleaning up duals if postsolve gets wrong.
| int ClpSimplexOther::tightenIntegerBounds | ( | double * | rhsSpace | ) |
Tightens integer bounds - returns number tightened or -1 if infeasible.
| int ClpSimplexOther::expandKnapsack | ( | int | knapsackRow, |
| int & | numberOutput, | ||
| double * | buildObj, | ||
| CoinBigIndex * | buildStart, | ||
| int * | buildRow, | ||
| double * | buildElement, | ||
| int | reConstruct = -1 |
||
| ) | const |
Expands out all possible combinations for a knapsack If buildObj NULL then just computes space needed - returns number elements On entry numberOutput is maximum allowed, on exit it is number needed or -1 (as will be number elements) if maximum exceeded.
numberOutput will have at least space to return values which reconstruct input. Rows returned will be original rows but no entries will be returned for any rows all of whose entries are in knapsack. So up to user to allow for this. If reConstruct >=0 then returns number of entrie which make up item "reConstruct" in expanded knapsack. Values in buildRow and buildElement;
| char* ClpSimplexOther::guess | ( | int | mode | ) | const |
Create a string of commands to guess at best strategy for model At present mode is ignored.
1.8.5